摘要:卡羅林斯卡學院的研究人員發現,編碼T細胞受體的基因在人和人群之間存在很大差異,這可能解釋了為什么我們對感染等疾病的反應不同。發表在《免疫》雜志上的研究結果還表明,一些基因變異遺傳自尼安德特人。
卡羅林斯卡學院的研究人員發現,編碼T細胞受體的基因在人和人群之間存在很大差異,這可能解釋了為什么我們對感染等疾病的反應不同。發表在《免疫》雜志上的研究結果還表明,一些基因變異遺傳自尼安德特人。
T細胞是我們免疫系統的一部分,在預防感染和癌癥方面起著核心作用。在TCRs的幫助下,這些細胞識別外來入侵者和腫瘤細胞。

圖1 研究人員發現編碼T細胞受體的基因在人和人群之間存在很大差異(圖源:[1])
該研究的主要作者Gunilla Karlsson Hedestam說:“人類TCR基因的變化程度以前是未知的。”
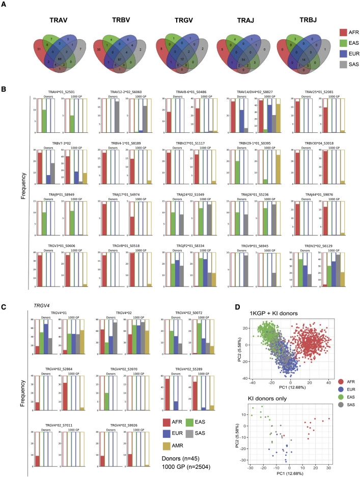
通過對血液樣本的深度測序,研究人員檢測了來自撒哈拉以南非洲、東亞、南亞和歐洲的45人的TCR基因。研究人員表明,這些基因在不同的人和人群之間差異很大。這一結果得到了1000個基因組計劃中數千個額外病例的分析的證實。

圖2 45名供體的TRAV基因量
“我們發現,除了同卵雙胞胎,每個人都有一組獨特的TCR基因變異。這些差異揭示了我們在人群水平上觀察到的對感染和疫苗的廣泛反應的可能機制”。
“我們發現了175個新的基因變異,這是已知TCR基因變異數量的兩倍。一個意想不到和令人驚訝的發現是,某些基因變異起源于尼安德特人,其中一種存在于歐洲和亞洲20%的現代人身上。”
Gunilla Karlsson Hedestam解釋說,這些基因的變異無法用全基因組測序中使用的標準方法檢測到,但隨著專門的深度測序方法和分析軟件的發展,可以高度精確地定義B細胞和t細胞受體基因,這現在是可能的。
Martin Corcoran說:“由于這些基因是我們基因組中最易變的基因之一,研究結果也為我們的免疫系統在歷史進程中是如何發展的提供了新的信息。”我們特別感興趣的是揭示我們從尼安德特人祖先那里遺傳的TCR變體的功能。這些變異在現代人身上的頻率表明,在我們的生物學中有一種有利的功能,我們渴望了解這一點,”馬丁·科克倫補充道。
研究人員現在發表的這些發現和新的TCR基因數據庫對未來新的治療方法的發展具有重要意義。

圖3 TCR等位基因的群體差異(圖源:[1])
“了解人類遺傳學是開發靶向治療的基礎。研究中描述的方法提供了新的機會,尤其是在癌癥領域,t細胞是幾種有前途的免疫治療形式的核心。”Gunilla Karlsson Hedestam說。
研究結果還可以為其他領域的研究提供啟示。
Gunilla Karlsson Hedestam說:“這些發現可能導致包括精準醫學在內的一系列醫學學科開發新的診斷和治療方法。”
“我們現在正在研究幾個新發現的基因變異的功能意義,以及這種變異如何影響我們的t細胞反應。我們還計劃進行大規模的個體研究,以研究TCR基因變異在我們已知的涉及T細胞的疾病中所起的作用,如傳染病、癌癥和自身免疫性疾病,”Gunilla Karlsson Hedestam說。
這些實驗是在麥考瑞Galleria研究機構使用道德的Galleria mellonella(大蠟蛾幼蟲)動物模型替代進行的,這是澳大利亞第一個這樣的動物模型。
參考資料:
[1] Archaic humans have contributed to large-scale variation in modern human T cell receptor genes. Martin Corcoran, Mark Chernyshev, Marco Mandolesi, Sanjana Narang, Mateusz Kaduk, Kewei Ye, Christopher Sundling, Anna F?rnert, Taras Kreslavsky, Carolina Bernhardsson, Maximilian Larena, Mattias Jakobsson, Gunilla B. Karlsson Hedestam, Immunity, online den 15 februari 2023.
摘要:卡羅林斯卡學院的研究人員發現,編碼T細胞受體的基因在人和人群之間存在很大差異,這可能解釋了為什么我們對感染等疾病的反應不同。發表在《免疫》雜志上的研究結果還表明,一些基因變異遺傳自尼安德特人。
卡羅林斯卡學院的研究人員發現,編碼T細胞受體的基因在人和人群之間存在很大差異,這可能解釋了為什么我們對感染等疾病的反應不同。發表在《免疫》雜志上的研究結果還表明,一些基因變異遺傳自尼安德特人。
T細胞是我們免疫系統的一部分,在預防感染和癌癥方面起著核心作用。在TCRs的幫助下,這些細胞識別外來入侵者和腫瘤細胞。

圖1 研究人員發現編碼T細胞受體的基因在人和人群之間存在很大差異(圖源:[1])
該研究的主要作者Gunilla Karlsson Hedestam說:“人類TCR基因的變化程度以前是未知的。”
通過對血液樣本的深度測序,研究人員檢測了來自撒哈拉以南非洲、東亞、南亞和歐洲的45人的TCR基因。研究人員表明,這些基因在不同的人和人群之間差異很大。這一結果得到了1000個基因組計劃中數千個額外病例的分析的證實。

圖2 45名供體的TRAV基因量
“我們發現,除了同卵雙胞胎,每個人都有一組獨特的TCR基因變異。這些差異揭示了我們在人群水平上觀察到的對感染和疫苗的廣泛反應的可能機制”。
“我們發現了175個新的基因變異,這是已知TCR基因變異數量的兩倍。一個意想不到和令人驚訝的發現是,某些基因變異起源于尼安德特人,其中一種存在于歐洲和亞洲20%的現代人身上。”
Gunilla Karlsson Hedestam解釋說,這些基因的變異無法用全基因組測序中使用的標準方法檢測到,但隨著專門的深度測序方法和分析軟件的發展,可以高度精確地定義B細胞和t細胞受體基因,這現在是可能的。
Martin Corcoran說:“由于這些基因是我們基因組中最易變的基因之一,研究結果也為我們的免疫系統在歷史進程中是如何發展的提供了新的信息。”我們特別感興趣的是揭示我們從尼安德特人祖先那里遺傳的TCR變體的功能。這些變異在現代人身上的頻率表明,在我們的生物學中有一種有利的功能,我們渴望了解這一點,”馬丁·科克倫補充道。
研究人員現在發表的這些發現和新的TCR基因數據庫對未來新的治療方法的發展具有重要意義。

圖3 TCR等位基因的群體差異(圖源:[1])
“了解人類遺傳學是開發靶向治療的基礎。研究中描述的方法提供了新的機會,尤其是在癌癥領域,t細胞是幾種有前途的免疫治療形式的核心。”Gunilla Karlsson Hedestam說。
研究結果還可以為其他領域的研究提供啟示。
Gunilla Karlsson Hedestam說:“這些發現可能導致包括精準醫學在內的一系列醫學學科開發新的診斷和治療方法。”
“我們現在正在研究幾個新發現的基因變異的功能意義,以及這種變異如何影響我們的t細胞反應。我們還計劃進行大規模的個體研究,以研究TCR基因變異在我們已知的涉及T細胞的疾病中所起的作用,如傳染病、癌癥和自身免疫性疾病,”Gunilla Karlsson Hedestam說。
這些實驗是在麥考瑞Galleria研究機構使用道德的Galleria mellonella(大蠟蛾幼蟲)動物模型替代進行的,這是澳大利亞第一個這樣的動物模型。
參考資料:
[1] Archaic humans have contributed to large-scale variation in modern human T cell receptor genes. Martin Corcoran, Mark Chernyshev, Marco Mandolesi, Sanjana Narang, Mateusz Kaduk, Kewei Ye, Christopher Sundling, Anna F?rnert, Taras Kreslavsky, Carolina Bernhardsson, Maximilian Larena, Mattias Jakobsson, Gunilla B. Karlsson Hedestam, Immunity, online den 15 februari 2023.


