摘要:研究結果表明,有可能利用這一自然過程來更新老化的肝臟,并增加人類的健康壽命——無疾病生活的時間長度。
麻風病是世界上最古老和最持久的疾病之一,但導致麻風病的細菌可能還具有令人驚訝的生長和再生重要器官的能力。科學家們發現,與麻風病相關的寄生蟲可以重新編程細胞,使成年動物的肝臟變大,而不會造成損傷、疤痕或腫瘤。
研究結果表明,有可能利用這一自然過程來更新老化的肝臟,并增加人類的健康壽命——無疾病生活的時間長度。專家說,它還可以幫助受損肝臟再生,從而減少移植的需要,移植是目前對終末期肝臟損傷患者的唯一治療選擇。以前的研究通過一種侵入性技術,通過產生干細胞和祖細胞(干細胞的后一步,可以成為特定器官的任何類型的細胞)來促進小鼠肝臟的再生,而這種技術通常會導致疤痕和腫瘤生長。
為了克服這些有害的副作用,愛丁堡的研究人員建立在他們之前發現的麻風病致病細菌——麻風分枝桿菌的部分細胞重編程能力的基礎上。該團隊與位于路易斯安那州巴吞魯日的美國衛生與公眾服務部合作,用寄生蟲感染了57只犰狳(麻風病細菌的自然宿主),并將它們的肝臟與未感染的犰狳和那些被發現對感染有抵抗力的犰狳的肝臟進行了比較。
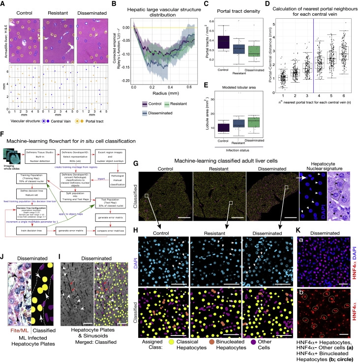
他們發現,受感染的犰狳的肝臟變大了,但健康且未受傷害,肝臟的重要組成部分,如血管、膽管和被稱為小葉的功能單元,與未受感染且具有抗藥性的犰狳相同。研究結果發表在《細胞報告醫學》雜志上。

圖1 一種可能進化為幫助對抗感染的免疫反應似乎是驅使人類免疫缺陷病毒(HIV)進入潛伏狀態的機制(圖源:[1])
研究小組認為,這種細菌“劫持”了肝臟固有的再生能力,從而增加了器官的大小,從而提供了更多的細胞供其生長。
他們還發現了幾個指標,表明受感染的犰狳的主要肝細胞——被稱為肝細胞——已經達到了“恢復活力”的狀態。

圖2 麻風分枝桿菌促進成年九帶犰狳體內正常肝臟器官生長而無肝損傷(圖源:[1])
受感染的犰狳的肝臟也包含基因表達模式——構建細胞的藍圖——類似于年輕動物和人類胎兒肝臟的基因表達模式。
與新陳代謝、生長和細胞增殖相關的基因被激活,與衰老相關的基因被下調或抑制。
科學家們認為,這是因為細菌對肝細胞進行了重新編程,使它們回到早期的祖細胞階段,而祖細胞又變成了新的肝細胞,并生長出新的肝組織。

圖3 細菌誘導的體內肝器官生長維持正常的肝小葉和血管微結構(圖源:[1])
研究小組希望這一發現有可能幫助開發針對人類衰老和受損肝臟的干預措施。目前全球每年有200萬人死于肝病。
這項研究得到了英國醫學研究委員會、美國國立衛生研究院和國家過敏和傳染病研究所的資助。
愛丁堡大學再生醫學中心的第一作者Anura Rambukkana教授說:“如果我們能確定細菌是如何在活體動物中生長成一個功能器官而不造成不良影響的,我們就可以將這一知識轉化為開發更安全的治療干預措施,使衰老的肝臟恢復活力,并使受損組織再生。
參考資料:
[1] In vivo Partial Reprogramming by Bacteria Promotes Adult Liver Organ Growth without Fibrosis and Tumorigenesis
摘要:研究結果表明,有可能利用這一自然過程來更新老化的肝臟,并增加人類的健康壽命——無疾病生活的時間長度。
麻風病是世界上最古老和最持久的疾病之一,但導致麻風病的細菌可能還具有令人驚訝的生長和再生重要器官的能力。
科學家們發現,與麻風病相關的寄生蟲可以重新編程細胞,使成年動物的肝臟變大,而不會造成損傷、疤痕或腫瘤。
研究結果表明,有可能利用這一自然過程來更新老化的肝臟,并增加人類的健康壽命——無疾病生活的時間長度。
專家說,它還可以幫助受損肝臟再生,從而減少移植的需要,移植是目前對終末期肝臟損傷患者的唯一治療選擇。
以前的研究通過一種侵入性技術,通過產生干細胞和祖細胞(干細胞的后一步,可以成為特定器官的任何類型的細胞)來促進小鼠肝臟的再生,而這種技術通常會導致疤痕和腫瘤生長。
為了克服這些有害的副作用,愛丁堡的研究人員建立在他們之前發現的麻風病致病細菌——麻風分枝桿菌的部分細胞重編程能力的基礎上。
該團隊與位于路易斯安那州巴吞魯日的美國衛生與公眾服務部合作,用寄生蟲感染了57只犰狳(麻風病細菌的自然宿主),并將它們的肝臟與未感染的犰狳和那些被發現對感染有抵抗力的犰狳的肝臟進行了比較。
他們發現,受感染的犰狳的肝臟變大了,但健康且未受傷害,肝臟的重要組成部分,如血管、膽管和被稱為小葉的功能單元,與未受感染且具有抗藥性的犰狳相同。
研究結果發表在《細胞報告醫學》雜志上。

圖1 一種可能進化為幫助對抗感染的免疫反應似乎是驅使人類免疫缺陷病毒(HIV)進入潛伏狀態的機制(圖源:[1])
研究小組認為,這種細菌“劫持”了肝臟固有的再生能力,從而增加了器官的大小,從而提供了更多的細胞供其生長。
他們還發現了幾個指標,表明受感染的犰狳的主要肝細胞——被稱為肝細胞——已經達到了“恢復活力”的狀態。

圖2 麻風分枝桿菌促進成年九帶犰狳體內正常肝臟器官生長而無肝損傷(圖源:[1])
受感染的犰狳的肝臟也包含基因表達模式——構建細胞的藍圖——類似于年輕動物和人類胎兒肝臟的基因表達模式。
與新陳代謝、生長和細胞增殖相關的基因被激活,與衰老相關的基因被下調或抑制。
科學家們認為,這是因為細菌對肝細胞進行了重新編程,使它們回到早期的祖細胞階段,而祖細胞又變成了新的肝細胞,并生長出新的肝組織。

圖3 細菌誘導的體內肝器官生長維持正常的肝小葉和血管微結構(圖源:[1])
研究小組希望這一發現有可能幫助開發針對人類衰老和受損肝臟的干預措施。目前全球每年有200萬人死于肝病。
這項研究得到了英國醫學研究委員會、美國國立衛生研究院和國家過敏和傳染病研究所的資助。
愛丁堡大學再生醫學中心的第一作者Anura Rambukkana教授說:“如果我們能確定細菌是如何在活體動物中生長成一個功能器官而不造成不良影響的,我們就可以將這一知識轉化為開發更安全的治療干預措施,使衰老的肝臟恢復活力,并使受損組織再生。
參考資料:
[1] In vivo Partial Reprogramming by Bacteria Promotes Adult Liver Organ Growth without Fibrosis and Tumorigenesis


