摘要:一項研究已經確定了免疫球蛋白A在產生對肺炎疫苗的反應中的重要性。
腸道微生物群可能是解釋為什么某些個體對肺炎球菌疫苗反應不佳的關鍵因素。肺炎球菌是一種可以引發多種疾病的細菌,例如肺炎。這一結論來自由巴塞羅那醫院德爾馬研究所B細胞生物學研究小組領導的一項最新研究,該研究發表在《科學進展》雜志上。
研究人員利用基因改造的小鼠模型來分析疫苗反應,研究了兩種類型的肺炎球菌疫苗——一種通常用于兒童,另一種用于成人。盡管這些疫苗通過不同的機制發揮作用,但它們都能提供廣泛的保護。然而,在患有免疫球蛋白A(IgA)缺乏癥的個體中,免疫系統并不總是能產生足夠的反應,使他們容易受到呼吸道感染,進而可能導致嚴重并發癥。原因在于:腸道微生物群的調節功能不佳。
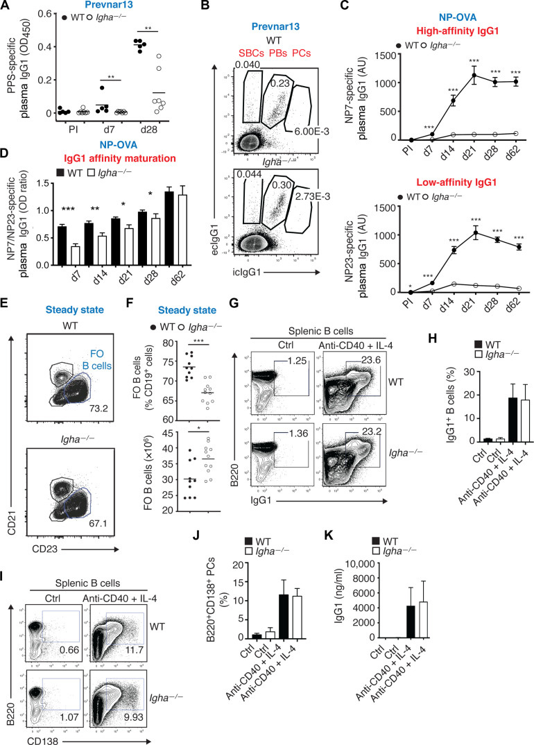
圖1 腸道IgA與全身性IgG的功能性互作增強抗肺炎球菌疫苗應答免疫球蛋白A在控制腸道微生物群中發揮著關鍵作用。它調節微生物群的功能,并確保其存在對身體有益。然而,在缺乏IgA的情況下,構成微生物群的細菌會過度生長并擴散到腸道之外。這種過度生長會觸發免疫系統的反應以控制細菌,但這種反應會持續活躍,最終導致免疫細胞耗竭。
根據巴塞羅那醫院德爾馬研究所和ICREA的研究員安德里亞·塞魯蒂博士的說法:“在缺乏免疫球蛋白A的情況下,疫苗可能效果不佳,因為腸道中產生的細菌分子過度刺激免疫系統,使其耗竭。這種現象導致產生過量的另一種抗體——免疫球蛋白G(IgG)”。
在正常情況下,“疫苗通過產生針對肺炎球菌的特異性IgG抗體來發揮作用。然而,在IgA缺乏的患者中,缺乏IgA降低了疫苗的有效性”,巴塞羅那醫院德爾馬研究所的拉蒙·卡哈爾研究員毛里西奧·古斯曼解釋道。這一發現表明,疫苗接種策略應考慮這一因素。
早期干預
研究作者指出,盡管IgA缺乏癥主要影響成年人,但其對免疫系統的負面影響可能從很小的年齡就開始了。研究結果顯示,對腸道微生物群成分的異常增加的IgG反應以及對疫苗的受損反應從生命早期就開始了。

圖2 IgA增強全身性IgG對T細胞依賴性抗原(如蛋白結合肺炎球菌疫苗)的應答
因此,“我們應該探索早期補充重組IgA抗體的可能性,作為一種免疫療法,以對抗對腸道細菌的過度免疫反應,防止免疫系統耗竭”,塞魯蒂博士指出。這種方法可以幫助防止免疫細胞在多年持續的免疫激活后無法對疫苗產生反應,這種持續的免疫激活是由于缺乏免疫球蛋白A提供的微生物群調節所致。
研究團隊認為,這些發現可以為那些更容易發展為嚴重肺炎球菌感染的人群提供新的預防策略,例如65歲以上的人群以及患有削弱免疫系統的病理狀況的人群,這些人被推薦接種疫苗。此外,該研究的結論也可能適用于其他疫苗。研究人員還指出,開發能夠防止微生物穿透腸道并糾正IgA缺乏癥的免疫球蛋白A制劑的研究正在進行中。
該研究包括來自巴塞羅那瓦爾德希布倫研究所(VHIR)和桑特帕烏生物醫學研究所(IIB-桑特帕烏)的研究人員,以及紐約市西奈山伊坎醫學院和威爾·康奈爾醫學院的研究人員。
參考資料
[1] Gut IgA functionally interacts with systemic IgG to enhance antipneumococcal vaccine responses
摘要:一項研究已經確定了免疫球蛋白A在產生對肺炎疫苗的反應中的重要性。
腸道微生物群可能是解釋為什么某些個體對肺炎球菌疫苗反應不佳的關鍵因素。肺炎球菌是一種可以引發多種疾病的細菌,例如肺炎。這一結論來自由巴塞羅那醫院德爾馬研究所B細胞生物學研究小組領導的一項最新研究,該研究發表在《科學進展》雜志上。
研究人員利用基因改造的小鼠模型來分析疫苗反應,研究了兩種類型的肺炎球菌疫苗——一種通常用于兒童,另一種用于成人。盡管這些疫苗通過不同的機制發揮作用,但它們都能提供廣泛的保護。然而,在患有免疫球蛋白A(IgA)缺乏癥的個體中,免疫系統并不總是能產生足夠的反應,使他們容易受到呼吸道感染,進而可能導致嚴重并發癥。原因在于:腸道微生物群的調節功能不佳。
圖1 腸道IgA與全身性IgG的功能性互作增強抗肺炎球菌疫苗應答免疫球蛋白A在控制腸道微生物群中發揮著關鍵作用。它調節微生物群的功能,并確保其存在對身體有益。然而,在缺乏IgA的情況下,構成微生物群的細菌會過度生長并擴散到腸道之外。這種過度生長會觸發免疫系統的反應以控制細菌,但這種反應會持續活躍,最終導致免疫細胞耗竭。
根據巴塞羅那醫院德爾馬研究所和ICREA的研究員安德里亞·塞魯蒂博士的說法:“在缺乏免疫球蛋白A的情況下,疫苗可能效果不佳,因為腸道中產生的細菌分子過度刺激免疫系統,使其耗竭。這種現象導致產生過量的另一種抗體——免疫球蛋白G(IgG)”。
在正常情況下,“疫苗通過產生針對肺炎球菌的特異性IgG抗體來發揮作用。然而,在IgA缺乏的患者中,缺乏IgA降低了疫苗的有效性”,巴塞羅那醫院德爾馬研究所的拉蒙·卡哈爾研究員毛里西奧·古斯曼解釋道。這一發現表明,疫苗接種策略應考慮這一因素。
早期干預
研究作者指出,盡管IgA缺乏癥主要影響成年人,但其對免疫系統的負面影響可能從很小的年齡就開始了。研究結果顯示,對腸道微生物群成分的異常增加的IgG反應以及對疫苗的受損反應從生命早期就開始了。

圖2 IgA增強全身性IgG對T細胞依賴性抗原(如蛋白結合肺炎球菌疫苗)的應答
因此,“我們應該探索早期補充重組IgA抗體的可能性,作為一種免疫療法,以對抗對腸道細菌的過度免疫反應,防止免疫系統耗竭”,塞魯蒂博士指出。這種方法可以幫助防止免疫細胞在多年持續的免疫激活后無法對疫苗產生反應,這種持續的免疫激活是由于缺乏免疫球蛋白A提供的微生物群調節所致。
研究團隊認為,這些發現可以為那些更容易發展為嚴重肺炎球菌感染的人群提供新的預防策略,例如65歲以上的人群以及患有削弱免疫系統的病理狀況的人群,這些人被推薦接種疫苗。此外,該研究的結論也可能適用于其他疫苗。研究人員還指出,開發能夠防止微生物穿透腸道并糾正IgA缺乏癥的免疫球蛋白A制劑的研究正在進行中。
該研究包括來自巴塞羅那瓦爾德希布倫研究所(VHIR)和桑特帕烏生物醫學研究所(IIB-桑特帕烏)的研究人員,以及紐約市西奈山伊坎醫學院和威爾·康奈爾醫學院的研究人員。
參考資料
[1] Gut IgA functionally interacts with systemic IgG to enhance antipneumococcal vaccine responses


