摘要:新的研究表明,許多這些CRISPR篩選實驗依賴于被稱為CRISPR/Cas9向導的成分,這些成分在來自所有祖先的細胞中表現不佳。
CRISPR/Cas9基因編輯使大量生物醫學實驗成為可能,包括系統地關閉癌細胞中的基因以尋找癌細胞生存和生長嚴重依賴的基因的研究。這些基因,或“癌癥依賴性”,通常是有希望的藥物靶點。但是新的研究表明,許多這些CRISPR篩選實驗依賴于被稱為CRISPR/Cas9向導的成分,這些成分在來自所有祖先的細胞中表現不佳,這可能導致CRISPR篩選錯過癌癥依賴性。
這些CRISPR向導是RNA的短序列,引導CRISPR Cas9酶到達基因組中的特定位置,切割DNA并使目標基因失活。麻省理工學院博德研究所(Broad Institute of MIT)和哈佛大學(Harvard)的科學家們的新發現表明,這些指南中約有2%沒有達到目標。這意味著Cas9不會切割并使特定基因失效,從而模糊了該基因在癌癥生長中的潛在作用。研究小組發現,這種情況在來自非洲血統的人的細胞中發生得不成比例,因為CRISPR指南是使用來自主要是歐洲血統的人的參考基因組設計的,不能完全代表全球遺傳多樣性。

圖1 種系變異導致基于CRISPR的實驗中的假陰性
“這些不準確存在于我們可能不認識的地方,以我們無法預測的方式存在,”布羅德研究所的副成員、該論文的聯合資深作者拉明·貝魯克希姆(Rameen Beroukhim)說。該論文最近發表在《自然通訊》(Nature Communications)上。“這項工作表明,對我們正在使用的所有工具和數據集進行系統評估是非常值得的,這樣我們就可以在這些隱藏的偏見成為問題之前解決它們。”
“CRISPR在臨床前研究中被廣泛使用,但只有少數研究人員仔細考慮與他們的模型系統相關的特定種系和祖先,這是對社區的一個警告,即功能基因組學并非不受祖先偏見的影響,并且是更仔細研究這類數據的機會來源。”
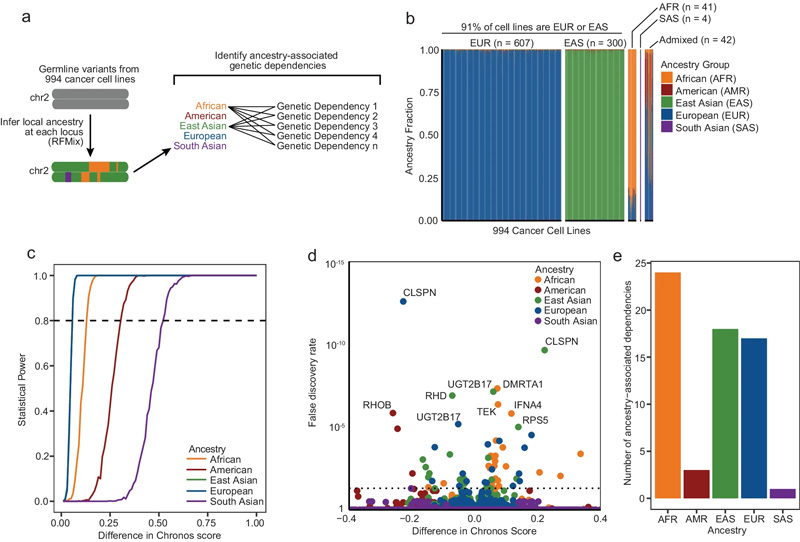
在他們的研究中,研究小組分析了Broad的癌癥依賴圖譜(DepMap)的數據,這是最大的癌癥依賴資源,目前包括1000多個癌細胞系的全基因組篩選,其中約90%來自歐洲或東亞血統的人。
布羅德大學DepMap的主任弗朗西斯卡·巴斯克斯(Francisca Vazquez)說,DepMap中只有不到1%的細胞系引導對受到這項研究顯示的祖先偏差的影響,但這些偏差對于在未來的圖書館中識別和修復是很重要的。在這些結果于2022年首次作為預印本發表后,DepMap團隊從他們的庫中刪除了所有不起作用的引導rna,因此,數據庫表明沒有足夠的數據來得出結論,而不是錯誤地返回受影響基因的依賴關系。
一種新的依賴項搜索
此前,對癌癥依賴性的研究主要集中在人一生中某些細胞中出現的基因變化,即體細胞突變。但當博士后研究員、該研究的第一作者肖恩·米塞克(Sean Misek)于2020年加入Boehm和Beroukhim的實驗室時,他想知道種系基因變異(遺傳的,存在于全身所有細胞中)如何影響腫瘤對治療的反應。
米塞克發現,祖先和遺傳依賴性之間有許多強烈的聯系,而這些聯系大多來自與生殖系變異有關的人工制品。特別是,他在CRISPR指南中看到了這些影響。引導rna的序列與目標基因序列并不完全匹配,因為目標序列因祖先而異。
科學家們發現,基因組規模文庫中89%的指南至少在一個細胞系中存在不匹配。他們還發現,非洲血統的人的細胞更容易出現不匹配。

圖2 鑒定與祖先相關的遺傳依賴性
“這類實驗偏差可能在臨床前研究中無處不在,”米塞克說。“我們希望這篇論文是更廣泛討論的一部分。”
了解研究項目中這種偏見的程度對科學家來說可能是一項挑戰,因為下載所有必要的數據可能需要幾天的時間。為了解決這個問題,Boehm, Beroukhim和Broad的Pattern團隊建立了一個基于基因組聚集數據庫(gnomAD)數據的網站,可以幫助研究人員確定祖先對他們選擇的指南的影響。
“許多實驗室在某種意義上使用CRISPR,他們應該有一種機制來檢查他們的試劑,”米塞克說。“我們的目標是讓人們更容易自己解決這個問題。”
教訓
Boehm說,由于祖先的遺傳變異對研究的影響遠遠超出了對癌癥依賴性的研究,研究小組的發現對個體研究的影響程度將有所不同。Boehm說,盡管這種偏差的影響在DepMap中相對較小,但在只研究一種或少數細胞系的實驗中可能會大得多。
展望未來,研究小組和DepMap的研究人員說,解決這種偏見的一個重要方法是增加大規模細胞系庫的遺傳多樣性。巴斯克斯說:“我們鼓勵社區向我們提供來自代表性不足人群的細胞系,如果他們有的話。”這是一個需要解決的非常重要的問題。”
參考資料
[1] Germline variation contributes to false negatives in CRISPR-based experiments with varying burden across ancestries
摘要:新的研究表明,許多這些CRISPR篩選實驗依賴于被稱為CRISPR/Cas9向導的成分,這些成分在來自所有祖先的細胞中表現不佳。
CRISPR/Cas9基因編輯使大量生物醫學實驗成為可能,包括系統地關閉癌細胞中的基因以尋找癌細胞生存和生長嚴重依賴的基因的研究。這些基因,或“癌癥依賴性”,通常是有希望的藥物靶點。但是新的研究表明,許多這些CRISPR篩選實驗依賴于被稱為CRISPR/Cas9向導的成分,這些成分在來自所有祖先的細胞中表現不佳,這可能導致CRISPR篩選錯過癌癥依賴性。
這些CRISPR向導是RNA的短序列,引導CRISPR Cas9酶到達基因組中的特定位置,切割DNA并使目標基因失活。麻省理工學院博德研究所(Broad Institute of MIT)和哈佛大學(Harvard)的科學家們的新發現表明,這些指南中約有2%沒有達到目標。這意味著Cas9不會切割并使特定基因失效,從而模糊了該基因在癌癥生長中的潛在作用。研究小組發現,這種情況在來自非洲血統的人的細胞中發生得不成比例,因為CRISPR指南是使用來自主要是歐洲血統的人的參考基因組設計的,不能完全代表全球遺傳多樣性。

圖1 種系變異導致基于CRISPR的實驗中的假陰性
“這些不準確存在于我們可能不認識的地方,以我們無法預測的方式存在,”布羅德研究所的副成員、該論文的聯合資深作者拉明·貝魯克希姆(Rameen Beroukhim)說。該論文最近發表在《自然通訊》(Nature Communications)上。“這項工作表明,對我們正在使用的所有工具和數據集進行系統評估是非常值得的,這樣我們就可以在這些隱藏的偏見成為問題之前解決它們。”
“CRISPR在臨床前研究中被廣泛使用,但只有少數研究人員仔細考慮與他們的模型系統相關的特定種系和祖先,這是對社區的一個警告,即功能基因組學并非不受祖先偏見的影響,并且是更仔細研究這類數據的機會來源。”
在他們的研究中,研究小組分析了Broad的癌癥依賴圖譜(DepMap)的數據,這是最大的癌癥依賴資源,目前包括1000多個癌細胞系的全基因組篩選,其中約90%來自歐洲或東亞血統的人。
布羅德大學DepMap的主任弗朗西斯卡·巴斯克斯(Francisca Vazquez)說,DepMap中只有不到1%的細胞系引導對受到這項研究顯示的祖先偏差的影響,但這些偏差對于在未來的圖書館中識別和修復是很重要的。在這些結果于2022年首次作為預印本發表后,DepMap團隊從他們的庫中刪除了所有不起作用的引導rna,因此,數據庫表明沒有足夠的數據來得出結論,而不是錯誤地返回受影響基因的依賴關系。
一種新的依賴項搜索
此前,對癌癥依賴性的研究主要集中在人一生中某些細胞中出現的基因變化,即體細胞突變。但當博士后研究員、該研究的第一作者肖恩·米塞克(Sean Misek)于2020年加入Boehm和Beroukhim的實驗室時,他想知道種系基因變異(遺傳的,存在于全身所有細胞中)如何影響腫瘤對治療的反應。
米塞克發現,祖先和遺傳依賴性之間有許多強烈的聯系,而這些聯系大多來自與生殖系變異有關的人工制品。特別是,他在CRISPR指南中看到了這些影響。引導rna的序列與目標基因序列并不完全匹配,因為目標序列因祖先而異。
科學家們發現,基因組規模文庫中89%的指南至少在一個細胞系中存在不匹配。他們還發現,非洲血統的人的細胞更容易出現不匹配。

圖2 鑒定與祖先相關的遺傳依賴性
“這類實驗偏差可能在臨床前研究中無處不在,”米塞克說。“我們希望這篇論文是更廣泛討論的一部分。”
了解研究項目中這種偏見的程度對科學家來說可能是一項挑戰,因為下載所有必要的數據可能需要幾天的時間。為了解決這個問題,Boehm, Beroukhim和Broad的Pattern團隊建立了一個基于基因組聚集數據庫(gnomAD)數據的網站,可以幫助研究人員確定祖先對他們選擇的指南的影響。
“許多實驗室在某種意義上使用CRISPR,他們應該有一種機制來檢查他們的試劑,”米塞克說。“我們的目標是讓人們更容易自己解決這個問題。”
教訓
Boehm說,由于祖先的遺傳變異對研究的影響遠遠超出了對癌癥依賴性的研究,研究小組的發現對個體研究的影響程度將有所不同。Boehm說,盡管這種偏差的影響在DepMap中相對較小,但在只研究一種或少數細胞系的實驗中可能會大得多。
展望未來,研究小組和DepMap的研究人員說,解決這種偏見的一個重要方法是增加大規模細胞系庫的遺傳多樣性。巴斯克斯說:“我們鼓勵社區向我們提供來自代表性不足人群的細胞系,如果他們有的話。”這是一個需要解決的非常重要的問題。”
參考資料
[1] Germline variation contributes to false negatives in CRISPR-based experiments with varying burden across ancestries


