摘要:CNIC研究揭示了Cox7a1蛋白家族在線粒體功能中的關鍵作用,影響細胞能量產生和心臟再生。
線粒體被稱為細胞的發電廠,在提供正常細胞功能所需的能量方面起著至關重要的作用。在線粒體內,能量的產生是由呼吸鏈產生的,呼吸鏈由五種稱為CI到CV的復合物組成。這些復合物可以組裝形成超復合物,但人們對這一過程的作用或如何控制這一過程知之甚少。現在,一項新的研究探索了超復合體組裝的機制,并揭示了線粒體組裝因子對心臟再生的主要影響。這項研究是由國家心血管研究中心(CNIC)的jos Antonio Enríquez博士和Dra共同領導的。瑞士伯爾尼大學的Nadia Mercader是CNIC的訪問科學家。
這項發表在《發育細胞》上的研究表明,Cox7a蛋白家族的一員在CIV二聚體的組裝中起著重要作用,這種組裝對線粒體的正確功能至關重要,因此對細胞能量的產生至關重要。

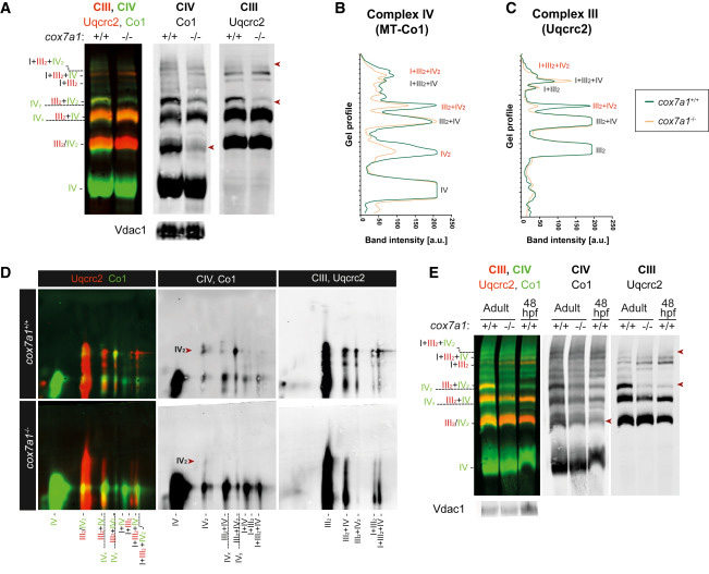
圖1 Cox7a1通過復合物IV二聚化控制骨骼肌生理和心臟再生
Cox7a蛋白家族包括三個成員:Cox7a1、Cox7a2和Cox7a2l(也稱為SCAF1)。兩組先前的研究表明,當CIV含有SCAF1時,它與CIII緊密結合,形成一種稱為呼吸體的呼吸超復合體。在這些先前的研究中,作者假設包含Cox7a2會產生無法形成結合力的CIV,而包含Cox7a1的CIV分子會結合在一起形成CIV同型二聚體。這項新研究通過實驗證明了Cox7a1在這些CIV同型二聚體形成中的作用。
通過對斑馬魚模型的研究,研究人員發現,缺乏cox7a1會阻止CIV二聚體的形成,而這些二聚體的缺失會影響受影響魚類的體重和游泳能力。“Cox7a1主要在橫紋肌細胞中表達,而缺乏Cox7a1功能影響最大的恰恰是骨骼肌組織。另一種主要的橫紋肌類型是心肌或心肌,”Enríquez博士解釋說。
但是,盡管骨骼肌中Cox7a1的缺失是有害的,但心肌中Cox7a1的缺失改善了心臟對損傷的再生反應。該研究的第一作者Carolina García-Poyatos解釋說:“這一結果表明,這些蛋白質在損傷后心臟修復能力的激活中起著至關重要的作用。”
為了更深入地探索Cox7a1的功能,CNIC研究人員Enrique Calvo和Jesús Vázquez對缺乏Cox7a1的斑馬魚的骨骼肌和心肌進行了蛋白質組學研究,伯爾尼大學的同事進行了代謝組學研究,擴大了這一分析。這一合作分析揭示了與未改變的完整Cox7a1表達的魚之間的深刻差異。“這些發現表明,參與線粒體超復體組裝的分子可以對代謝的控制產生相當大的影響,可能為心臟病和其他代謝疾病的新治療開辟道路,”Mercader博士說。

圖2 Cox7a1穩定復合物IV的二聚化
根據研究小組的說法,這一發現代表了“對心臟再生的細胞機制的理解取得了重大進展,并可能為促進心臟再生的治療方法的發展指明道路。”
作者得出結論,線粒體組裝因子可以顯著影響代謝的控制。
參考資料
[1] Cox7a1 controls skeletal muscle physiology and heart regeneration through complex IV dimerization
摘要:CNIC研究揭示了Cox7a1蛋白家族在線粒體功能中的關鍵作用,影響細胞能量產生和心臟再生。
線粒體被稱為細胞的發電廠,在提供正常細胞功能所需的能量方面起著至關重要的作用。在線粒體內,能量的產生是由呼吸鏈產生的,呼吸鏈由五種稱為CI到CV的復合物組成。這些復合物可以組裝形成超復合物,但人們對這一過程的作用或如何控制這一過程知之甚少。現在,一項新的研究探索了超復合體組裝的機制,并揭示了線粒體組裝因子對心臟再生的主要影響。這項研究是由國家心血管研究中心(CNIC)的jos Antonio Enríquez博士和Dra共同領導的。瑞士伯爾尼大學的Nadia Mercader是CNIC的訪問科學家。
這項發表在《發育細胞》上的研究表明,Cox7a蛋白家族的一員在CIV二聚體的組裝中起著重要作用,這種組裝對線粒體的正確功能至關重要,因此對細胞能量的產生至關重要。

圖1 Cox7a1通過復合物IV二聚化控制骨骼肌生理和心臟再生
Cox7a蛋白家族包括三個成員:Cox7a1、Cox7a2和Cox7a2l(也稱為SCAF1)。兩組先前的研究表明,當CIV含有SCAF1時,它與CIII緊密結合,形成一種稱為呼吸體的呼吸超復合體。在這些先前的研究中,作者假設包含Cox7a2會產生無法形成結合力的CIV,而包含Cox7a1的CIV分子會結合在一起形成CIV同型二聚體。這項新研究通過實驗證明了Cox7a1在這些CIV同型二聚體形成中的作用。
通過對斑馬魚模型的研究,研究人員發現,缺乏cox7a1會阻止CIV二聚體的形成,而這些二聚體的缺失會影響受影響魚類的體重和游泳能力。“Cox7a1主要在橫紋肌細胞中表達,而缺乏Cox7a1功能影響最大的恰恰是骨骼肌組織。另一種主要的橫紋肌類型是心肌或心肌,”Enríquez博士解釋說。
但是,盡管骨骼肌中Cox7a1的缺失是有害的,但心肌中Cox7a1的缺失改善了心臟對損傷的再生反應。該研究的第一作者Carolina García-Poyatos解釋說:“這一結果表明,這些蛋白質在損傷后心臟修復能力的激活中起著至關重要的作用。”
為了更深入地探索Cox7a1的功能,CNIC研究人員Enrique Calvo和Jesús Vázquez對缺乏Cox7a1的斑馬魚的骨骼肌和心肌進行了蛋白質組學研究,伯爾尼大學的同事進行了代謝組學研究,擴大了這一分析。這一合作分析揭示了與未改變的完整Cox7a1表達的魚之間的深刻差異。“這些發現表明,參與線粒體超復體組裝的分子可以對代謝的控制產生相當大的影響,可能為心臟病和其他代謝疾病的新治療開辟道路,”Mercader博士說。

圖2 Cox7a1穩定復合物IV的二聚化
根據研究小組的說法,這一發現代表了“對心臟再生的細胞機制的理解取得了重大進展,并可能為促進心臟再生的治療方法的發展指明道路。”
作者得出結論,線粒體組裝因子可以顯著影響代謝的控制。
參考資料
[1] Cox7a1 controls skeletal muscle physiology and heart regeneration through complex IV dimerization


