摘要:幾十年來,科學家們注意到維生素b12(一種支持中樞神經系統(CNS)健康發育和功能的必需營養素)的缺乏與多種疾病之間存在有趣的相似之處。
幾十年來,科學家們注意到維生素b12(一種支持中樞神經系統(CNS)健康發育和功能的必需營養素)的缺乏與多發性硬化癥(MS)之間有一個有趣的相似之處。多發性硬化癥是一種慢性疾病,身體的免疫系統會攻擊中樞神經系統,并可能導致神經變性。
維生素B12(也被稱為鈷胺素)缺乏和多發性硬化癥都會產生類似的神經系統癥狀,包括手腳麻木或刺痛、視力喪失、正常行走或說話困難以及認知功能障礙,如記憶問題。
在2023年12月7日《Cell Reports》在線發表的一項新研究中,Sanford Burnham preby的研究人員和其他地方的合作者描述了維生素B12和MS之間的一種新的分子聯系,這種聯系發生在星形膠質細胞——大腦中重要的非神經元膠質細胞中。研究作者Jerold Chun醫學博士和Yasuyuki Kihara博士及其同事提出了通過補充CNS-B12來改善MS治療的新方法。

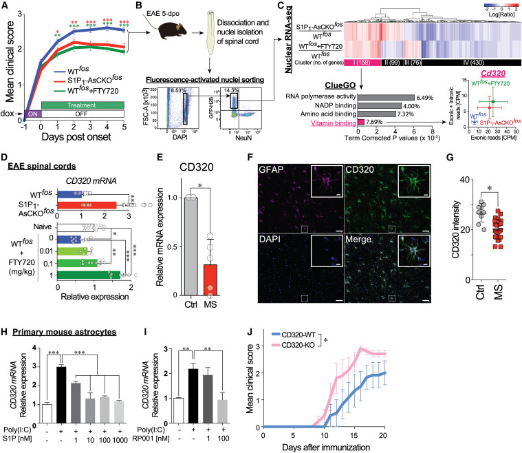
圖1 FTY720需要星形膠質細胞中的維生素B12-TCN2-CD320信號來減少多發性硬化動物模型中的疾病
Chun說:“大腦的維生素B12載體蛋白,被稱為轉鈷胺素2或TCN2,與FDA批準的多發性硬化癥藥物fingolimod的共同分子結合,提供了B12信號和多發性硬化癥之間的機制聯系,以減少神經炎癥和可能的神經變性。用fingolimod或潛在的相關分子增加腦B12可以增強當前和未來的MS治療。”
在他們的論文中,Sanford Burnham Prebys的研究小組與南加州大學、日本順天道大學、東京制藥與生命科學大學和紐約州立大學的合作者,專注于FTY720或fingolimod (Gilenya)的分子功能,這是一種鞘磷脂1-磷酸(S1P)受體調節劑,可以抑制T和B免疫細胞的分布,這些細胞會攻擊MS患者的大腦。
研究人員利用多發性硬化癥的動物模型和人類死后的大腦,發現fingolimod通過功能和物理上調節B12通訊途徑來抑制神經炎癥,特別是當B12受體CD320與TCN2結合時,它需要吸收和使用所需的B12, TCN2將B12分配到全身,包括中樞神經系統。這個已知的過程是最近發現的,因為它與星形膠質細胞內的fingolimod相互作用。重要的是,在人類多發性硬化癥大腦中也觀察到了這種關系。
特別值得注意的是,研究人員報告說,在MS動物模型中,較低水平的CD320或飲食B12限制會惡化病程,并降低fingolimod的治療效果,其發生機制是fingolimod通過與TCN2-B12復合物結合而便車,允許通過與CD320的相互作用將所有物質輸送到星形膠質細胞,組分損失破壞了這一過程并使疾病惡化。
這些新發現進一步支持了B12補充劑的使用,特別是在將維生素輸送到大腦中的星形膠質細胞方面,同時揭示了fingolimod可以糾正MS患者受損的星形膠質細胞-B12途徑。

圖2 FTY720 restores CD320 expression that is downregulated in EAE and MS lesions and is essential for protecting against neuroinflammation FTY720恢復CD320的表達,CD320在EAE和MS病變中下調,對預防神經炎癥至關重要
科學家們說,市場上的其他S1P受體調節劑,如Mayzent、Zeposia和Ponvory,可能至少部分參與了這種中樞神經系統機制。該研究支持用S1P受體調節劑補充B12,目的是提高這類藥物的療效。
Chun說,這項研究還為鞘脂如何調節B12-TCN2-CD320途徑開辟了新的途徑,特別是鞘脂苷(一種天然存在的內源性芬戈莫德結構類似物)如何改善未來的MS治療。
“它支持創造針對大腦的B12配方。在未來,這種機制也可能擴展到其他神經炎癥和神經退行性疾病的新治療中。”
參考資料
[1] FTY720 requires vitamin B12-TCN2-CD320 signaling in astrocytes to reduce disease in an animal model of multiple sclerosis
摘要:幾十年來,科學家們注意到維生素b12(一種支持中樞神經系統(CNS)健康發育和功能的必需營養素)的缺乏與多種疾病之間存在有趣的相似之處。
幾十年來,科學家們注意到維生素b12(一種支持中樞神經系統(CNS)健康發育和功能的必需營養素)的缺乏與多發性硬化癥(MS)之間有一個有趣的相似之處。多發性硬化癥是一種慢性疾病,身體的免疫系統會攻擊中樞神經系統,并可能導致神經變性。
維生素B12(也被稱為鈷胺素)缺乏和多發性硬化癥都會產生類似的神經系統癥狀,包括手腳麻木或刺痛、視力喪失、正常行走或說話困難以及認知功能障礙,如記憶問題。
在2023年12月7日《Cell Reports》在線發表的一項新研究中,Sanford Burnham preby的研究人員和其他地方的合作者描述了維生素B12和MS之間的一種新的分子聯系,這種聯系發生在星形膠質細胞——大腦中重要的非神經元膠質細胞中。研究作者Jerold Chun醫學博士和Yasuyuki Kihara博士及其同事提出了通過補充CNS-B12來改善MS治療的新方法。

圖1 FTY720需要星形膠質細胞中的維生素B12-TCN2-CD320信號來減少多發性硬化動物模型中的疾病
Chun說:“大腦的維生素B12載體蛋白,被稱為轉鈷胺素2或TCN2,與FDA批準的多發性硬化癥藥物fingolimod的共同分子結合,提供了B12信號和多發性硬化癥之間的機制聯系,以減少神經炎癥和可能的神經變性。用fingolimod或潛在的相關分子增加腦B12可以增強當前和未來的MS治療。”
在他們的論文中,Sanford Burnham Prebys的研究小組與南加州大學、日本順天道大學、東京制藥與生命科學大學和紐約州立大學的合作者,專注于FTY720或fingolimod (Gilenya)的分子功能,這是一種鞘磷脂1-磷酸(S1P)受體調節劑,可以抑制T和B免疫細胞的分布,這些細胞會攻擊MS患者的大腦。
研究人員利用多發性硬化癥的動物模型和人類死后的大腦,發現fingolimod通過功能和物理上調節B12通訊途徑來抑制神經炎癥,特別是當B12受體CD320與TCN2結合時,它需要吸收和使用所需的B12, TCN2將B12分配到全身,包括中樞神經系統。這個已知的過程是最近發現的,因為它與星形膠質細胞內的fingolimod相互作用。重要的是,在人類多發性硬化癥大腦中也觀察到了這種關系。
特別值得注意的是,研究人員報告說,在MS動物模型中,較低水平的CD320或飲食B12限制會惡化病程,并降低fingolimod的治療效果,其發生機制是fingolimod通過與TCN2-B12復合物結合而便車,允許通過與CD320的相互作用將所有物質輸送到星形膠質細胞,組分損失破壞了這一過程并使疾病惡化。
這些新發現進一步支持了B12補充劑的使用,特別是在將維生素輸送到大腦中的星形膠質細胞方面,同時揭示了fingolimod可以糾正MS患者受損的星形膠質細胞-B12途徑。

圖2 FTY720 restores CD320 expression that is downregulated in EAE and MS lesions and is essential for protecting against neuroinflammation FTY720恢復CD320的表達,CD320在EAE和MS病變中下調,對預防神經炎癥至關重要
科學家們說,市場上的其他S1P受體調節劑,如Mayzent、Zeposia和Ponvory,可能至少部分參與了這種中樞神經系統機制。該研究支持用S1P受體調節劑補充B12,目的是提高這類藥物的療效。
Chun說,這項研究還為鞘脂如何調節B12-TCN2-CD320途徑開辟了新的途徑,特別是鞘脂苷(一種天然存在的內源性芬戈莫德結構類似物)如何改善未來的MS治療。
“它支持創造針對大腦的B12配方。在未來,這種機制也可能擴展到其他神經炎癥和神經退行性疾病的新治療中。”
參考資料
[1] FTY720 requires vitamin B12-TCN2-CD320 signaling in astrocytes to reduce disease in an animal model of multiple sclerosis


