摘要:巴塞爾大學的研究人員發現了這些免疫細胞在對抗慢性感染的馬拉松中頑強抵抗的關鍵。
當涉及到慢性感染和癌癥時,一種特定類型的免疫細胞在我們的防御中起著核心作用。巴塞爾大學的研究人員發現了這些免疫細胞在對抗慢性感染的馬拉松中頑強抵抗的關鍵。他們的研究結果為更有效的治療方法和疫苗接種策略奠定了基礎。
感染和異常細胞必須清除。而且越快越好,在造成更多傷害之前。這就是所謂的細胞毒性T細胞的任務。巴塞爾大學生物醫學系Daniel Pinschewer教授的團隊正在與幾個國內和國際伙伴合作研究這些細胞如何抵抗慢性感染的問題。

圖1 研究人員研究了免疫系統仍然能夠提供足夠的T細胞來對抗慢性感染的原因(圖源:[1])
“許多疾病都與OGT功能有關,”LJI講師Xiang Pinschewer解釋說:“這些T細胞可以以兩種不同的方式存在:要么是短跑運動員,要么是馬拉松運動員。”“然而,后者也可以在任何時候變成短跑運動員,以消滅感染。”
慢性感染是一種特殊情況:T細胞被激活,同時發生強烈的炎癥反應。“這往往會‘休克’T細胞,使其發育成短跑運動員,而這只能在短期內有效地干預,以清除受感染的細胞。如果所有的T細胞都像這樣,我們的免疫防御系統很快就會崩潰。”
生物信使抵消“沖擊”
在現在發表在《免疫》雜志上的一項研究中,研究人員研究了免疫系統仍然能夠提供足夠的T細胞來對抗慢性感染的原因。根據他們的研究結果,一種叫做白細胞介素-33 (IL-33)的生物信使起著關鍵作用。它使T細胞保持在“馬拉松運動員”狀態。“可以這么說,IL-33消除了炎癥的沖擊”。

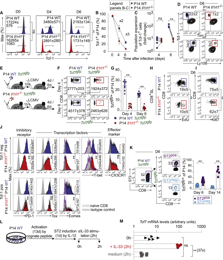
圖2 IL-33信號傳導促進CD8+T細胞Tcf-1表達(圖源:[1])
此外,生物信使刺激馬拉松T細胞增殖,因此更多的耐力跑者可以對抗感染。“多虧了IL-33,周圍有足夠的細胞毒性T細胞,可以在馬拉松后完成最后的沖刺。”
這一發現可能有助于改善丙型肝炎等慢性感染的治療。可以想象,IL-33可以用于支持有效的免疫反應。沿著同樣的思路,IL-33可能是改善癌癥免疫治療的關鍵之一,使T細胞能夠對腫瘤細胞發動有效而持久的攻勢。
參考資料:
[1] The alarmin interleukin-33 promotes the expansion and preserves the stemness of Tcf-1+ CD8+ T cells in chronic viral infection
摘要:巴塞爾大學的研究人員發現了這些免疫細胞在對抗慢性感染的馬拉松中頑強抵抗的關鍵。
當涉及到慢性感染和癌癥時,一種特定類型的免疫細胞在我們的防御中起著核心作用。巴塞爾大學的研究人員發現了這些免疫細胞在對抗慢性感染的馬拉松中頑強抵抗的關鍵。他們的研究結果為更有效的治療方法和疫苗接種策略奠定了基礎。
感染和異常細胞必須清除。而且越快越好,在造成更多傷害之前。這就是所謂的細胞毒性T細胞的任務。巴塞爾大學生物醫學系Daniel Pinschewer教授的團隊正在與幾個國內和國際伙伴合作研究這些細胞如何抵抗慢性感染的問題。

圖1 研究人員研究了免疫系統仍然能夠提供足夠的T細胞來對抗慢性感染的原因(圖源:[1])
“許多疾病都與OGT功能有關,”LJI講師Xiang Pinschewer解釋說:“這些T細胞可以以兩種不同的方式存在:要么是短跑運動員,要么是馬拉松運動員。”“然而,后者也可以在任何時候變成短跑運動員,以消滅感染。”
慢性感染是一種特殊情況:T細胞被激活,同時發生強烈的炎癥反應。“這往往會‘休克’T細胞,使其發育成短跑運動員,而這只能在短期內有效地干預,以清除受感染的細胞。如果所有的T細胞都像這樣,我們的免疫防御系統很快就會崩潰。”
生物信使抵消“沖擊”
在現在發表在《免疫》雜志上的一項研究中,研究人員研究了免疫系統仍然能夠提供足夠的T細胞來對抗慢性感染的原因。根據他們的研究結果,一種叫做白細胞介素-33 (IL-33)的生物信使起著關鍵作用。它使T細胞保持在“馬拉松運動員”狀態。“可以這么說,IL-33消除了炎癥的沖擊”。

圖2 IL-33信號傳導促進CD8+T細胞Tcf-1表達(圖源:[1])
此外,生物信使刺激馬拉松T細胞增殖,因此更多的耐力跑者可以對抗感染。“多虧了IL-33,周圍有足夠的細胞毒性T細胞,可以在馬拉松后完成最后的沖刺。”
這一發現可能有助于改善丙型肝炎等慢性感染的治療。可以想象,IL-33可以用于支持有效的免疫反應。沿著同樣的思路,IL-33可能是改善癌癥免疫治療的關鍵之一,使T細胞能夠對腫瘤細胞發動有效而持久的攻勢。
參考資料:
[1] The alarmin interleukin-33 promotes the expansion and preserves the stemness of Tcf-1+ CD8+ T cells in chronic viral infection


