當前位置:首頁 >新聞中心 >市場動態


PD-1通過TGFβ信號通路調控皮膚組織駐留記憶T細胞(TRM)形成與功能分化的機制研究


  市場動態     |      2025-07-31
摘要: 本研究揭示了免疫檢查點分子PD-1在皮膚組織駐留記憶T細胞(TRM)形成中的關鍵作用。
在免疫學領域,組織駐留記憶T細胞(Tissue-resident memory T cells, TRM)作為屏障組織的"免疫哨兵",在抗感染、腫瘤免疫監視中發揮關鍵作用。然而,這類細胞也參與自身免疫疾病和免疫檢查點抑制劑治療相關毒性(irAEs)的發生。特別值得注意的是,約40%接受PD-1抑制劑治療的黑色素瘤患者會出現皮膚不良反應,但其分子機制尚不明確。與此同時,臨床觀察發現出現皮膚毒性的患者往往腫瘤治療效果更好,暗示PD-1信號可能通過調控TRM同時影響治療效果和副作用。這些現象提出了一個關鍵科學問題:PD-1如何調控TRM的生物學特性?其機制是否能為優化免疫治療提供新思路?
Weill Cornell Medicine(美國威爾康奈爾醫學院)的研究團隊通過系統的實驗設計,揭示了PD-1通過TGFβ信號通路調控皮膚TRM形成的新機制。研究發現,PD-1不僅在慢性感染導致的T細胞耗竭中起作用,更是TRM早期命運決定的關鍵調控因子。這一發現為理解PD-1抑制劑的雙重作用——既增強抗腫瘤免疫又引發皮膚毒性——提供了分子基礎,相關成果發表在《Nature Immunology》上。
PD-1是TGFβ介導的皮膚組織駐留記憶T細胞形成與功能特化所必需的
圖1 PD-1是TGFβ介導的皮膚組織駐留記憶T細胞形成與功能特化所必需的
研究人員采用了多項關鍵技術:1)高維質譜流式(CyTOF)分析人皮膚TRM的PD-1表達特征;2)建立混合過繼轉移模型,比較PD-1+/+與PD-1-/- OT-I T細胞在皮膚定植的差異;3)單細胞轉錄組測序解析PD-1依賴的基因程序;4)藥理學阻斷和遺傳學手段(包括TGFβR1組成型激活模型)驗證PD-1-TGFβ軸的功能關聯;5)"prime-pull"實驗系統研究TRM的皮膚歸巢機制。
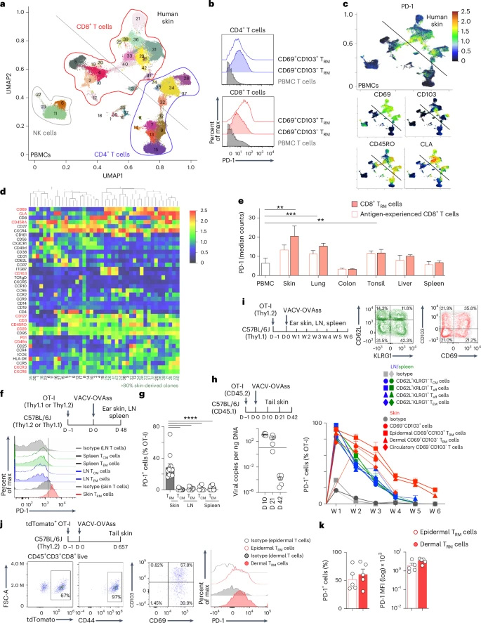
PD-1在皮膚TRM中的表達特征
通過質譜流式技術發現,人和小鼠皮膚中的CD8+ TRM(CD69+CD103+/-)持續高表達PD-1,且這一特征在老年小鼠中仍保持。在病毒感染清除后第6周,80%以上的皮膚TRM仍保留PD-1表達,而循環記憶T細胞(TCM/TEM)的PD-1表達迅速下降。這種組織特異性表達模式提示PD-1可能具有獨立于其免疫抑制功能的新作用。
PD-1促進TRM的皮膚定植
混合過繼轉移實驗顯示,PD-1+/+ OT-I細胞在感染后第10天就顯示出定植優勢,到第42天時其數量是PD-1-/-細胞的6.8倍。這種優勢同時存在于表皮(CD103+)和真皮(CD103-)TRM中。早期抗PD-1處理(感染后0-9天)使表皮TRM減少81%,但后期處理(6-12天)無顯著影響,表明PD-1主要在TRM定植階段發揮作用。
PD-1依賴的轉錄程序特征
RNA-seq分析發現,PD-1+/+ TRM特異性富集細胞外基質(ECM)相關基因(Col4a1、Col1a1)和整合素通路,而PD-1-/-細胞則高表達終末分化標志物Tox和炎癥相關基因。值得注意的是,PD-1依賴的轉錄程序(Pdcd1 WTspecific)與TGFβ刺激的基因特征高度重疊,且與公共數據庫中Tgfbr2-/- TRM的轉錄譜相似,暗示PD-1可能通過調控TGFβ信號發揮作用。
在缺乏持續抗原刺激的條件下,PD-1仍持續表達于小鼠和人類CD8+組織駐留記憶T細胞表面
圖2 在缺乏持續抗原刺激的條件下,PD-1仍持續表達于小鼠和人類CD8+組織駐留記憶T細胞表面
PD-1增強TGFβ信號敏感性
實驗證實,PD-1缺陷導致T細胞對TGFβ的反應性降低,表現為pSMAD2水平下降。而在TGFβR1組成型激活(Tgfbrcafl/+)的T細胞中,抗PD-1處理不再影響TRM形成。在"prime-pull"模型中,外源TGFβ1能挽救抗PD-1導致的TRM定植缺陷,證實PD-1通過促進TGFβ信號通路來維持TRM的皮膚歸巢能力。
這項研究確立了PD-1-TGFβ軸在TRM形成中的核心地位,揭示了免疫檢查點分子在組織特異性免疫記憶中的新功能。從轉化醫學角度看,這一發現為解釋PD-1抑制劑治療中皮膚irAEs的高發率提供了機制基礎——PD-1阻斷可能通過干擾TGFβ信號削弱TRM的穩態維持,導致局部免疫失衡。另一方面,研究也為優化免疫治療策略提供了新思路:適時調控PD-1激動劑/拮抗劑與TGFβ信號的組合,可能實現增強抗腫瘤免疫同時減輕毒性的雙重目標。該研究將經典免疫檢查點分子的認知從單純的"免疫剎車"拓展到了"組織免疫記憶編程者"的新維度,為感染免疫、腫瘤免疫和自身免疫疾病的治療策略開發奠定了重要理論基礎。
參考資料
[1] PD-1 is requisite for skin TRM cell formation and specification by TGFβ

 

摘要: 本研究揭示了免疫檢查點分子PD-1在皮膚組織駐留記憶T細胞(TRM)形成中的關鍵作用。
在免疫學領域,組織駐留記憶T細胞(Tissue-resident memory T cells, TRM)作為屏障組織的"免疫哨兵",在抗感染、腫瘤免疫監視中發揮關鍵作用。然而,這類細胞也參與自身免疫疾病和免疫檢查點抑制劑治療相關毒性(irAEs)的發生。特別值得注意的是,約40%接受PD-1抑制劑治療的黑色素瘤患者會出現皮膚不良反應,但其分子機制尚不明確。與此同時,臨床觀察發現出現皮膚毒性的患者往往腫瘤治療效果更好,暗示PD-1信號可能通過調控TRM同時影響治療效果和副作用。這些現象提出了一個關鍵科學問題:PD-1如何調控TRM的生物學特性?其機制是否能為優化免疫治療提供新思路?
Weill Cornell Medicine(美國威爾康奈爾醫學院)的研究團隊通過系統的實驗設計,揭示了PD-1通過TGFβ信號通路調控皮膚TRM形成的新機制。研究發現,PD-1不僅在慢性感染導致的T細胞耗竭中起作用,更是TRM早期命運決定的關鍵調控因子。這一發現為理解PD-1抑制劑的雙重作用——既增強抗腫瘤免疫又引發皮膚毒性——提供了分子基礎,相關成果發表在《Nature Immunology》上。
PD-1是TGFβ介導的皮膚組織駐留記憶T細胞形成與功能特化所必需的
圖1 PD-1是TGFβ介導的皮膚組織駐留記憶T細胞形成與功能特化所必需的
研究人員采用了多項關鍵技術:1)高維質譜流式(CyTOF)分析人皮膚TRM的PD-1表達特征;2)建立混合過繼轉移模型,比較PD-1+/+與PD-1-/- OT-I T細胞在皮膚定植的差異;3)單細胞轉錄組測序解析PD-1依賴的基因程序;4)藥理學阻斷和遺傳學手段(包括TGFβR1組成型激活模型)驗證PD-1-TGFβ軸的功能關聯;5)"prime-pull"實驗系統研究TRM的皮膚歸巢機制。
PD-1在皮膚TRM中的表達特征
通過質譜流式技術發現,人和小鼠皮膚中的CD8+ TRM(CD69+CD103+/-)持續高表達PD-1,且這一特征在老年小鼠中仍保持。在病毒感染清除后第6周,80%以上的皮膚TRM仍保留PD-1表達,而循環記憶T細胞(TCM/TEM)的PD-1表達迅速下降。這種組織特異性表達模式提示PD-1可能具有獨立于其免疫抑制功能的新作用。
PD-1促進TRM的皮膚定植
混合過繼轉移實驗顯示,PD-1+/+ OT-I細胞在感染后第10天就顯示出定植優勢,到第42天時其數量是PD-1-/-細胞的6.8倍。這種優勢同時存在于表皮(CD103+)和真皮(CD103-)TRM中。早期抗PD-1處理(感染后0-9天)使表皮TRM減少81%,但后期處理(6-12天)無顯著影響,表明PD-1主要在TRM定植階段發揮作用。
PD-1依賴的轉錄程序特征
RNA-seq分析發現,PD-1+/+ TRM特異性富集細胞外基質(ECM)相關基因(Col4a1、Col1a1)和整合素通路,而PD-1-/-細胞則高表達終末分化標志物Tox和炎癥相關基因。值得注意的是,PD-1依賴的轉錄程序(Pdcd1 WTspecific)與TGFβ刺激的基因特征高度重疊,且與公共數據庫中Tgfbr2-/- TRM的轉錄譜相似,暗示PD-1可能通過調控TGFβ信號發揮作用。
在缺乏持續抗原刺激的條件下,PD-1仍持續表達于小鼠和人類CD8+組織駐留記憶T細胞表面
圖2 在缺乏持續抗原刺激的條件下,PD-1仍持續表達于小鼠和人類CD8+組織駐留記憶T細胞表面
PD-1增強TGFβ信號敏感性
實驗證實,PD-1缺陷導致T細胞對TGFβ的反應性降低,表現為pSMAD2水平下降。而在TGFβR1組成型激活(Tgfbrcafl/+)的T細胞中,抗PD-1處理不再影響TRM形成。在"prime-pull"模型中,外源TGFβ1能挽救抗PD-1導致的TRM定植缺陷,證實PD-1通過促進TGFβ信號通路來維持TRM的皮膚歸巢能力。
這項研究確立了PD-1-TGFβ軸在TRM形成中的核心地位,揭示了免疫檢查點分子在組織特異性免疫記憶中的新功能。從轉化醫學角度看,這一發現為解釋PD-1抑制劑治療中皮膚irAEs的高發率提供了機制基礎——PD-1阻斷可能通過干擾TGFβ信號削弱TRM的穩態維持,導致局部免疫失衡。另一方面,研究也為優化免疫治療策略提供了新思路:適時調控PD-1激動劑/拮抗劑與TGFβ信號的組合,可能實現增強抗腫瘤免疫同時減輕毒性的雙重目標。該研究將經典免疫檢查點分子的認知從單純的"免疫剎車"拓展到了"組織免疫記憶編程者"的新維度,為感染免疫、腫瘤免疫和自身免疫疾病的治療策略開發奠定了重要理論基礎。
參考資料
[1] PD-1 is requisite for skin TRM cell formation and specification by TGFβ