摘要:研究人員利用臨床前模型揭示了Tim-3在小膠質細胞中的作用。
Tim-3是一種免疫檢查點分子,參與免疫和炎癥,最近與晚發性阿爾茨海默病(AD)有關,但它在大腦中的作用直到現在才為人所知。在《自然》雜志上發表的一篇論文中,麻省總醫院布里格姆分校的研究人員利用臨床前模型揭示了Tim-3在小膠質細胞(大腦的免疫細胞)中的作用,并將其確定為阿爾茨海默病的一個有希望的治療靶點。
“免疫檢查點抑制劑已經徹底改變了癌癥免疫治療,令人興奮的是,我們可能能夠重新利用它們來治療阿爾茨海默病,”布里格姆婦女醫院和馬薩諸塞州總醫院基因免疫學和炎癥研究所的資深作者Vijay Kuchroo博士說。他是麻省總醫院布里格姆醫療保健系統的創始成員。
圖1 免疫檢查點TIM-3調節小膠質細胞和阿爾茨海默病“小膠質細胞在神經炎癥和神經退行性變中起著關鍵作用,靶向治療小膠質細胞中的Tim-3可能會將它們改變到對抗AD疾病病理的最佳狀態。”
利用阿爾茨海默病的小鼠模型,庫克羅實驗室和BWH安·羅姆尼神經疾病中心的奧列格·布托夫斯基實驗室確定Tim-3只在中樞神經系統的小膠質細胞中表達,在那里它幫助細胞維持健康的穩態狀態。
然而,Tim-3也可以阻止大腦有效清除阿爾茨海默病期間積累的有毒斑塊。研究人員發現,通過促使小膠質細胞吞噬更多的斑塊,刪除Tim-3有助于啟動斑塊的清除,同時還能產生抗炎蛋白,以減少神經炎癥,并限制認知障礙。

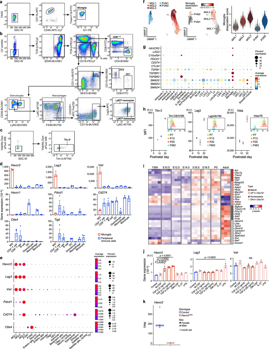
圖2 Havcr2在小膠質細胞中高度表達,并由TGFβ誘導
“小膠質細胞在神經炎癥和神經退行性變中起著關鍵作用,靶向治療小膠質細胞中的Tim-3可能會將它們改變到對抗AD疾病病理的最佳狀態。”
利用阿爾茨海默病的小鼠模型,庫克羅實驗室和BWH安·羅姆尼神經疾病中心的奧列格·布托夫斯基實驗室確定Tim-3只在中樞神經系統的小膠質細胞中表達,在那里它幫助細胞維持健康的穩態狀態。
然而,Tim-3也可以阻止大腦有效清除阿爾茨海默病期間積累的有毒斑塊。研究人員發現,通過促使小膠質細胞吞噬更多的斑塊,刪除Tim-3有助于啟動斑塊的清除,同時還能產生抗炎蛋白,以減少神經炎癥,并限制認知障礙。
目前有6個以上的臨床試驗正在測試針對Tim-3的治療方法,以治療免疫療法耐藥的癌癥患者。根據作者的說法,這項新研究強調了采用這些治療方法來增強斑塊清除和減輕阿爾茨海默病神經退行性變的治療潛力。
參考資料
[1] Immune checkpoint TIM-3 regulates microglia and Alzheimer’s disease
摘要:研究人員利用臨床前模型揭示了Tim-3在小膠質細胞中的作用。
Tim-3是一種免疫檢查點分子,參與免疫和炎癥,最近與晚發性阿爾茨海默病(AD)有關,但它在大腦中的作用直到現在才為人所知。在《自然》雜志上發表的一篇論文中,麻省總醫院布里格姆分校的研究人員利用臨床前模型揭示了Tim-3在小膠質細胞(大腦的免疫細胞)中的作用,并將其確定為阿爾茨海默病的一個有希望的治療靶點。
“免疫檢查點抑制劑已經徹底改變了癌癥免疫治療,令人興奮的是,我們可能能夠重新利用它們來治療阿爾茨海默病,”布里格姆婦女醫院和馬薩諸塞州總醫院基因免疫學和炎癥研究所的資深作者Vijay Kuchroo博士說。他是麻省總醫院布里格姆醫療保健系統的創始成員。
圖1 免疫檢查點TIM-3調節小膠質細胞和阿爾茨海默病“小膠質細胞在神經炎癥和神經退行性變中起著關鍵作用,靶向治療小膠質細胞中的Tim-3可能會將它們改變到對抗AD疾病病理的最佳狀態。”
利用阿爾茨海默病的小鼠模型,庫克羅實驗室和BWH安·羅姆尼神經疾病中心的奧列格·布托夫斯基實驗室確定Tim-3只在中樞神經系統的小膠質細胞中表達,在那里它幫助細胞維持健康的穩態狀態。
然而,Tim-3也可以阻止大腦有效清除阿爾茨海默病期間積累的有毒斑塊。研究人員發現,通過促使小膠質細胞吞噬更多的斑塊,刪除Tim-3有助于啟動斑塊的清除,同時還能產生抗炎蛋白,以減少神經炎癥,并限制認知障礙。

圖2 Havcr2在小膠質細胞中高度表達,并由TGFβ誘導
“小膠質細胞在神經炎癥和神經退行性變中起著關鍵作用,靶向治療小膠質細胞中的Tim-3可能會將它們改變到對抗AD疾病病理的最佳狀態。”
利用阿爾茨海默病的小鼠模型,庫克羅實驗室和BWH安·羅姆尼神經疾病中心的奧列格·布托夫斯基實驗室確定Tim-3只在中樞神經系統的小膠質細胞中表達,在那里它幫助細胞維持健康的穩態狀態。
然而,Tim-3也可以阻止大腦有效清除阿爾茨海默病期間積累的有毒斑塊。研究人員發現,通過促使小膠質細胞吞噬更多的斑塊,刪除Tim-3有助于啟動斑塊的清除,同時還能產生抗炎蛋白,以減少神經炎癥,并限制認知障礙。
目前有6個以上的臨床試驗正在測試針對Tim-3的治療方法,以治療免疫療法耐藥的癌癥患者。根據作者的說法,這項新研究強調了采用這些治療方法來增強斑塊清除和減輕阿爾茨海默病神經退行性變的治療潛力。
參考資料
[1] Immune checkpoint TIM-3 regulates microglia and Alzheimer’s disease


