摘要:身體細胞對壓力的反應是暫停正常功能,集中精力保存能量、修復受損成分和增強防御。
身體細胞對壓力——毒素、突變、饑餓或其他攻擊——的反應是暫停正常功能,集中精力保存能量、修復受損成分和增強防御。
如果壓力是可控的,細胞恢復正常活動;否則,它們會自我毀滅。
圖1 哺乳動物綜合應激反應的可塑性幾十年來,科學家們一直認為,這種反應是一個線性的事件鏈:細胞中的傳感器“發出警報”,修改一個關鍵蛋白質,然后改變第二個蛋白質,減慢或關閉細胞的正常功能。
但在今天發表在《自然》雜志上的一項新研究中,凱斯西儲大學的研究人員發現,細胞的反應更加微妙和分區化,而不是像以前認為的那樣固定或僵化。
這項開創性的研究表明,這種對壓力的適應性反應——研究人員稱之為“分裂-整合應激反應(split-integrated stress response)”或簡稱為s-ISR——可能被用來殺死癌細胞,更有效地治療神經退行性疾病。
凱斯西儲醫學院(Case Western Reserve School of Medicine)遺傳學和基因組科學系教授、該研究的首席研究員Maria Hatzoglou首次發現,細胞對壓力的反應可以根據壓力的性質、強度和持續時間進行微調。這種靈活性為研究生物細胞(從酵母到人類)如何適應環境提供了新的見解。
凱斯西儲醫學院遺傳與基因組科學系教授Maria Hatzoglou說:“這項研究代表了一種思考細胞壓力的新方法。ISR并不像我們過去認為的那樣是一個放之四海而皆準的系統。相反,它可以根據細胞所經歷的壓力的類型、強度和長度進行改變和調整。”
這項研究使用了白質消失癥的小鼠模型,這種疾病會導致兒童大腦白質的進行性退化,導致運動困難、癲癇發作和認知能力下降等神經系統問題。

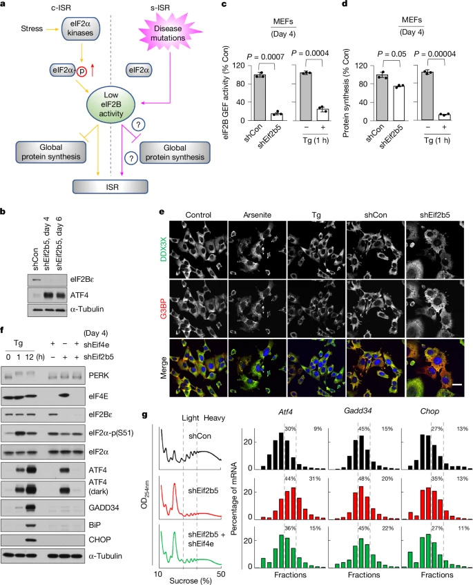
圖2 eIF2B活性降低誘導s-ISR
Hatzoglou的研究表明,攜帶導致疾病的基因的細胞在通常負責關閉壓力下細胞運作的關鍵蛋白質中發生了突變。不知何故,腦細胞適應了,大部分功能正常,但異常脆弱,即使在輕微的壓力下也會自我毀滅。
由凱斯西儲大學、麥吉爾大學和卡羅林斯卡學院的同事組成的研究小組確定了細胞的反應方式,解釋了為什么病人在發燒或輕微頭部創傷等相對較小的壓力后,認知和運動能力會顯著下降。
研究人員說,其他晚發性神經退行性疾病,如多發性硬化癥和肌萎縮側索硬化癥(ALS),可能也有類似的機制。患病的腦細胞適應在正常條件下保持功能,但適度的壓力會加速衰退。
Hatzoglou說,了解這種對壓力的適應可能會為癌癥化療帶來新的目標,因為癌細胞對化療等壓力源的反應有兩種方式:要么自我毀滅,要么發生突變以保持其功能,從而對治療產生抗藥性。
她說,有了這些知識,她計劃研究耐化療乳腺癌細胞,以更好地了解這些細胞如何適應壓力,并找到治療疾病的新靶點。
這項研究由美國國立衛生研究院、凱斯綜合癌癥中心、特里·福克斯基金會腫瘤代謝小組、加拿大衛生研究院、瑞典研究委員會、瑞典癌癥協會和國家多發性硬化癥協會資助。
參考資料
[1] Plasticity of the mammalian integrated stress response
摘要:身體細胞對壓力的反應是暫停正常功能,集中精力保存能量、修復受損成分和增強防御。
身體細胞對壓力——毒素、突變、饑餓或其他攻擊——的反應是暫停正常功能,集中精力保存能量、修復受損成分和增強防御。
如果壓力是可控的,細胞恢復正常活動;否則,它們會自我毀滅。
圖1 哺乳動物綜合應激反應的可塑性幾十年來,科學家們一直認為,這種反應是一個線性的事件鏈:細胞中的傳感器“發出警報”,修改一個關鍵蛋白質,然后改變第二個蛋白質,減慢或關閉細胞的正常功能。
但在今天發表在《自然》雜志上的一項新研究中,凱斯西儲大學的研究人員發現,細胞的反應更加微妙和分區化,而不是像以前認為的那樣固定或僵化。
這項開創性的研究表明,這種對壓力的適應性反應——研究人員稱之為“分裂-整合應激反應(split-integrated stress response)”或簡稱為s-ISR——可能被用來殺死癌細胞,更有效地治療神經退行性疾病。
凱斯西儲醫學院(Case Western Reserve School of Medicine)遺傳學和基因組科學系教授、該研究的首席研究員Maria Hatzoglou首次發現,細胞對壓力的反應可以根據壓力的性質、強度和持續時間進行微調。這種靈活性為研究生物細胞(從酵母到人類)如何適應環境提供了新的見解。
凱斯西儲醫學院遺傳與基因組科學系教授Maria Hatzoglou說:“這項研究代表了一種思考細胞壓力的新方法。ISR并不像我們過去認為的那樣是一個放之四海而皆準的系統。相反,它可以根據細胞所經歷的壓力的類型、強度和長度進行改變和調整。”
這項研究使用了白質消失癥的小鼠模型,這種疾病會導致兒童大腦白質的進行性退化,導致運動困難、癲癇發作和認知能力下降等神經系統問題。

圖2 eIF2B活性降低誘導s-ISR
Hatzoglou的研究表明,攜帶導致疾病的基因的細胞在通常負責關閉壓力下細胞運作的關鍵蛋白質中發生了突變。不知何故,腦細胞適應了,大部分功能正常,但異常脆弱,即使在輕微的壓力下也會自我毀滅。
由凱斯西儲大學、麥吉爾大學和卡羅林斯卡學院的同事組成的研究小組確定了細胞的反應方式,解釋了為什么病人在發燒或輕微頭部創傷等相對較小的壓力后,認知和運動能力會顯著下降。
研究人員說,其他晚發性神經退行性疾病,如多發性硬化癥和肌萎縮側索硬化癥(ALS),可能也有類似的機制。患病的腦細胞適應在正常條件下保持功能,但適度的壓力會加速衰退。
Hatzoglou說,了解這種對壓力的適應可能會為癌癥化療帶來新的目標,因為癌細胞對化療等壓力源的反應有兩種方式:要么自我毀滅,要么發生突變以保持其功能,從而對治療產生抗藥性。
她說,有了這些知識,她計劃研究耐化療乳腺癌細胞,以更好地了解這些細胞如何適應壓力,并找到治療疾病的新靶點。
這項研究由美國國立衛生研究院、凱斯綜合癌癥中心、特里·福克斯基金會腫瘤代謝小組、加拿大衛生研究院、瑞典研究委員會、瑞典癌癥協會和國家多發性硬化癥協會資助。
參考資料
[1] Plasticity of the mammalian integrated stress response


