摘要:研究人員利用人工智能篩選了20,000個人類蛋白編碼基因中的典型前激素轉化酶切割位點。
斯坦福大學醫學院的研究人員發現了一種天然存在的分子BRP,其在抑制食欲和減少體重方面與司美格魯肽(商品名Ozempic)相似,但在動物實驗中未出現如惡心、便秘和顯著肌肉流失等藥物副作用。
新發現的分子BRP通過一條獨立但類似的代謝途徑發揮作用,并激活大腦中不同的神經元,似乎提供了一種更具針對性的體重減少方法。司美格魯肽作用的受體不僅存在于大腦,還存在于腸道、胰腺和其他組織,因此Ozempic具有廣泛的效果,包括減緩食物在消化道的移動和降低血糖水平。相比之下,BRP似乎專門作用于控制食欲和代謝的下丘腦。
圖1 激素原裂解預測揭示了一種非腸促胰島素抗肥胖肽該發表在《Nature》雜志文章的主要作者包括資深研究科學家Laetitia coasolo博士。
該研究的資深作者、病理學助理教授Katrin Svensson博士表示,semaglutide靶向的受體存在于大腦中,但也存在于腸道、胰腺和其他組織中。這就是為什么Ozempic具有廣泛的作用,包括減緩食物通過消化道的運動和降低血糖水平。相比之下,BRP似乎只作用于控制食欲和新陳代謝的下丘腦。
但BRP的發現得益于人工智能技術的應用。
如果沒有人工智能來篩選一種叫做原激素(prohormones)的蛋白質,這項研究是不可能完成的。原激素是一種生物惰性分子,當它們被其他蛋白質切割成更小的肽片段時,就會變得活躍起來;這些多肽中的一些然后作為激素調節復雜的生物結果,包括大腦和其他器官的能量代謝。
每個原激素可以以多種方式分裂,以產生過多的功能肽子代。但是,用傳統的蛋白質分離方法,很難從蛋白質降解和加工的大量自然副產品的生物湯中挑選出肽激素(相對罕見)。
研究人員將重點放在了原激素轉化酶1/3上,該酶能在特定的氨基酸序列上分離原激素,已知與人類肥胖有關。其中一種肽產物是胰高血糖素樣肽1 (GLP-1),它能調節食欲和血糖水平。semaglutide通過模仿GLP-1在體內的作用而起作用。研究小組求助于人工智能來幫助他們識別參與能量代謝的其他肽。
肽預測
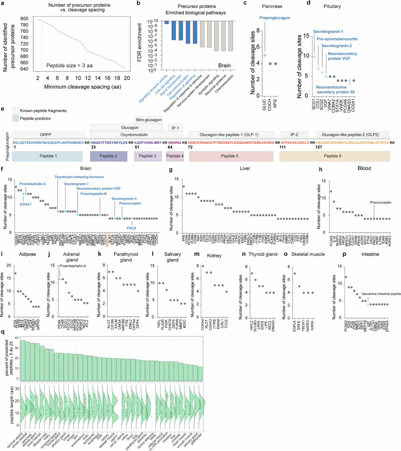
研究人員沒有手動從組織中分離蛋白質和多肽,也沒有使用質譜等技術來識別成千上萬的多肽,而是設計了一種計算機算法,他們將其命名為肽預測器,以識別所有20,000個人類蛋白質編碼基因中典型的激素原轉化酶切割位點。然后他們把注意力集中在編碼細胞外分泌的蛋白質的基因上——這是激素的一個關鍵特征——這些蛋白質有四個或更多可能的切割位點。這樣做將搜索范圍縮小到373個原激素,這是一個可以控制的數字,可以篩選它們的生物效應。

圖2 肽預測器映射了一大組經過蛋白水解處理的人類肽
“這個算法絕對是我們發現的關鍵,”Svensson說。
Peptide Predictor預測,激素原轉化酶1/3將從373個蛋白中產生2683個獨特的肽。Coassolo和Svensson專注于可能在大腦中具有生物活性的序列。他們篩選了包括GLP-1在內的100種多肽,以檢測其激活實驗室培養的神經細胞的能力。
正如預期的那樣,GLP-1肽對神經元細胞有強大的作用,其活性比對照細胞增加了三倍。但是一種僅由12個氨基酸組成的小肽使細胞的活性比對照組提高了10倍。研究人員將這種肽命名為BRP,基于它的母體原激素,BPM/視黃酸誘導神經特異性2,或BRINP2 (BRINP2相關肽)。
當研究人員在瘦小鼠和迷你豬身上測試BRP的效果時(它們比小鼠更能反映人類的新陳代謝和飲食模式),他們發現,在喂食前肌肉注射BRP,在這兩種動物模型中,在接下來的一個小時內,BRP的攝取量減少了50%。每天注射BRP的肥胖小鼠在14天內平均減少了3克——幾乎完全是由于脂肪的減少——而對照組動物在同一時期增加了3克左右。小鼠還表現出改善的葡萄糖和胰島素耐受性。
對小鼠和豬的行為研究發現,在治療動物的運動、飲水、焦慮行為或糞便產生方面沒有差異。對生理和腦活動的進一步研究表明,BRP激活的代謝和神經元通路與GLP-1或semaglutide激活的通路不同。
研究人員希望進一步識別BRP的細胞表面受體,并探索其作用機制。他們還計劃開發延長BRP作用時間的方法,以便在人體中實現更便捷的給藥方案。Svensson表示:“我們迫切希望了解BRP在人體中的安全性和有效性,這可能是治療肥胖的突破性進展。”
參考資料
[1] Bispecific antibodies targeting the N-terminal and receptor binding domains potently neutralize SARS-CoV-2 variants of concern
摘要:研究人員利用人工智能篩選了20,000個人類蛋白編碼基因中的典型前激素轉化酶切割位點。
斯坦福大學醫學院的研究人員發現了一種天然存在的分子BRP,其在抑制食欲和減少體重方面與司美格魯肽(商品名Ozempic)相似,但在動物實驗中未出現如惡心、便秘和顯著肌肉流失等藥物副作用。
新發現的分子BRP通過一條獨立但類似的代謝途徑發揮作用,并激活大腦中不同的神經元,似乎提供了一種更具針對性的體重減少方法。司美格魯肽作用的受體不僅存在于大腦,還存在于腸道、胰腺和其他組織,因此Ozempic具有廣泛的效果,包括減緩食物在消化道的移動和降低血糖水平。相比之下,BRP似乎專門作用于控制食欲和代謝的下丘腦。
圖1 激素原裂解預測揭示了一種非腸促胰島素抗肥胖肽該發表在《Nature》雜志文章的主要作者包括資深研究科學家Laetitia coasolo博士。
該研究的資深作者、病理學助理教授Katrin Svensson博士表示,semaglutide靶向的受體存在于大腦中,但也存在于腸道、胰腺和其他組織中。這就是為什么Ozempic具有廣泛的作用,包括減緩食物通過消化道的運動和降低血糖水平。相比之下,BRP似乎只作用于控制食欲和新陳代謝的下丘腦。
但BRP的發現得益于人工智能技術的應用。
如果沒有人工智能來篩選一種叫做原激素(prohormones)的蛋白質,這項研究是不可能完成的。原激素是一種生物惰性分子,當它們被其他蛋白質切割成更小的肽片段時,就會變得活躍起來;這些多肽中的一些然后作為激素調節復雜的生物結果,包括大腦和其他器官的能量代謝。
每個原激素可以以多種方式分裂,以產生過多的功能肽子代。但是,用傳統的蛋白質分離方法,很難從蛋白質降解和加工的大量自然副產品的生物湯中挑選出肽激素(相對罕見)。
研究人員將重點放在了原激素轉化酶1/3上,該酶能在特定的氨基酸序列上分離原激素,已知與人類肥胖有關。其中一種肽產物是胰高血糖素樣肽1 (GLP-1),它能調節食欲和血糖水平。semaglutide通過模仿GLP-1在體內的作用而起作用。研究小組求助于人工智能來幫助他們識別參與能量代謝的其他肽。
肽預測
研究人員沒有手動從組織中分離蛋白質和多肽,也沒有使用質譜等技術來識別成千上萬的多肽,而是設計了一種計算機算法,他們將其命名為肽預測器,以識別所有20,000個人類蛋白質編碼基因中典型的激素原轉化酶切割位點。然后他們把注意力集中在編碼細胞外分泌的蛋白質的基因上——這是激素的一個關鍵特征——這些蛋白質有四個或更多可能的切割位點。這樣做將搜索范圍縮小到373個原激素,這是一個可以控制的數字,可以篩選它們的生物效應。

圖2 肽預測器映射了一大組經過蛋白水解處理的人類肽
“這個算法絕對是我們發現的關鍵,”Svensson說。
Peptide Predictor預測,激素原轉化酶1/3將從373個蛋白中產生2683個獨特的肽。Coassolo和Svensson專注于可能在大腦中具有生物活性的序列。他們篩選了包括GLP-1在內的100種多肽,以檢測其激活實驗室培養的神經細胞的能力。
正如預期的那樣,GLP-1肽對神經元細胞有強大的作用,其活性比對照細胞增加了三倍。但是一種僅由12個氨基酸組成的小肽使細胞的活性比對照組提高了10倍。研究人員將這種肽命名為BRP,基于它的母體原激素,BPM/視黃酸誘導神經特異性2,或BRINP2 (BRINP2相關肽)。
當研究人員在瘦小鼠和迷你豬身上測試BRP的效果時(它們比小鼠更能反映人類的新陳代謝和飲食模式),他們發現,在喂食前肌肉注射BRP,在這兩種動物模型中,在接下來的一個小時內,BRP的攝取量減少了50%。每天注射BRP的肥胖小鼠在14天內平均減少了3克——幾乎完全是由于脂肪的減少——而對照組動物在同一時期增加了3克左右。小鼠還表現出改善的葡萄糖和胰島素耐受性。
對小鼠和豬的行為研究發現,在治療動物的運動、飲水、焦慮行為或糞便產生方面沒有差異。對生理和腦活動的進一步研究表明,BRP激活的代謝和神經元通路與GLP-1或semaglutide激活的通路不同。
研究人員希望進一步識別BRP的細胞表面受體,并探索其作用機制。他們還計劃開發延長BRP作用時間的方法,以便在人體中實現更便捷的給藥方案。Svensson表示:“我們迫切希望了解BRP在人體中的安全性和有效性,這可能是治療肥胖的突破性進展。”
參考資料
[1] Bispecific antibodies targeting the N-terminal and receptor binding domains potently neutralize SARS-CoV-2 variants of concern


