摘要:科學家們已經確定了一種治療膠質母細胞瘤的潛在新策略
加州大學洛杉磯分校(UCLA)的科學家們發現了一種治療膠質母細胞瘤(最致命的腦癌類型)的潛在新策略,即通過重新編程將具有侵略性的癌細胞轉變為無害的細胞。相關研究結果發表在《美國國家科學院院刊》上,研究表明,將放療與一種名為福斯可林的植物衍生化合物相結合,可以迫使膠質母細胞瘤細胞進入休眠狀態,使其無法分裂或擴散。
在小鼠實驗中,福斯可林與放療的聯合使用延長了生存期,為對抗膠質母細胞瘤提供了潛在的新途徑。這種疾病治療選擇有限,確診后的中位生存時間僅為15至18個月。UCLA放射腫瘤學教授、該研究的資深作者弗蘭克·帕容克博士(Dr. Frank Pajonk)表示:“放療雖然能有效殺死許多癌細胞,但也會誘導細胞的暫時性可塑性。我們發現了一種利用這種可塑性的方法,即使用福斯可林將這些細胞推向一種不分裂、類似神經元或小膠質細胞的狀態。”
圖1 輻射誘導的細胞可塑性為膠質母細胞瘤提供了福斯可林介導的分化基礎膠質母細胞瘤的治療難度極大,主要是因為癌細胞具有不受控制的分裂能力,以及保護性的血腦屏障限制了治療的有效性。目前的標準治療方案——手術后進行化療和放療——在過去的二十年里一直沒有改變。關鍵問題是膠質瘤干細胞在治療后能夠再生腫瘤并抵抗傳統療法,這是治療失敗的主要原因。
最近的研究發現,放療不僅能夠殺死一些膠質母細胞瘤細胞,還會使膠質瘤干細胞暫時變得更加靈活或更具適應性,為改變其身份提供了機會。基于這一概念,UCLA的研究人員決定研究放療與福斯可林的聯合使用。福斯可林是一種已知能夠通過促進細胞分化為不分裂的神經元來影響細胞分化的藥物化合物,與癌細胞不同,神經元不會不受控制地分裂。
該研究的第一作者、UCLA放射腫瘤學系助理項目科學家Ling He表示:“我們的方法之所以獨特,是因為它利用了放療的時機和效果。與傳統的迫使癌細胞成熟的療法不同,我們利用放療創造一種暫時的靈活狀態,使膠質瘤細胞更容易被引導成專業性更強、危害更小的類型。在適當的時機加入福斯可林,我們將這些細胞推向類似神經元或小膠質細胞的狀態,減少它們重新長成腫瘤的潛力。”
為了測試福斯可林是否能夠重新編程這些細胞,研究團隊檢查了聯合治療對細胞行為的影響,包括神經元標記物的表達、細胞周期分布和增殖情況。通過RNA測序分析基因表達的變化,而單細胞RNA測序則揭示了單個膠質母細胞瘤細胞如何轉變為新的表型。通過限制稀釋實驗評估了對膠質瘤干細胞的影響。隨后在小鼠模型中測試了這種方法以評估其改善生存能力的效果。
研究人員發現,福斯可林能夠穿過血腦屏障,顯著耗盡膠質瘤干細胞并減緩腫瘤增殖。這種治療方法還顯著減緩了小鼠的腫瘤生長,在某些情況下實現了長期的腫瘤控制。在高度侵襲性和快速生長的小鼠模型中,聯合治療將中位生存期從34天延長到48天。在侵襲性較低的膠質瘤小鼠模型中,聯合治療的中位生存期增加到129天,而僅接受放療的小鼠中位生存期為43.5天。研究人員指出,所使用的亞致死劑量的放療本身幾乎沒有任何效果。

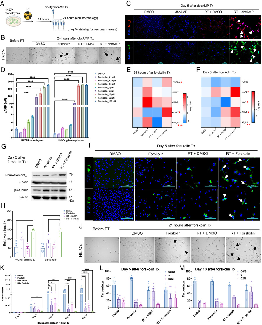
圖2 dbcAMP或福斯可林誘導神經元標記物
Ling He表示:“這些發現突出了這種雙重療法在膠質母細胞瘤模型中顯著提高生存率的潛力。”研究人員還驚訝地發現,膠質瘤細胞可以轉變為類似小膠質細胞的細胞,這是一種大腦中的免疫細胞。通常,這兩種細胞類型在發育過程中來自完全不同的起源。小膠質細胞來自中胚層,形成血液和免疫細胞等;而膠質瘤細胞被認為來自外胚層,形成大腦和神經細胞。然而,在腫瘤的獨特環境中,這些癌細胞可以適應并在不同類型的細胞之間“轉換身份”。
“我們的最終目標是有一天改變膠質母細胞瘤的治療標準。通過靶向膠質瘤細胞的可塑性,并利用放療誘導的多能狀態,這項研究提供了一種有希望的策略,以擾亂腫瘤進展并提高患者生存率。”帕容克博士同時也是UCLA健康瓊森綜合癌癥中心和UCLA干細胞研究與再生醫學中心的成員。
盡管研究結果令人鼓舞,但研究人員觀察到一些小鼠最終出現了復發,這強調了需要優化劑量并探索替代劑量策略,以提高腫瘤反應的長期持久性。
參考資料
[1] Radiation-induced cellular plasticity primes glioblastoma for forskolin-mediated differentiation
摘要:科學家們已經確定了一種治療膠質母細胞瘤的潛在新策略
加州大學洛杉磯分校(UCLA)的科學家們發現了一種治療膠質母細胞瘤(最致命的腦癌類型)的潛在新策略,即通過重新編程將具有侵略性的癌細胞轉變為無害的細胞。相關研究結果發表在《美國國家科學院院刊》上,研究表明,將放療與一種名為福斯可林的植物衍生化合物相結合,可以迫使膠質母細胞瘤細胞進入休眠狀態,使其無法分裂或擴散。
在小鼠實驗中,福斯可林與放療的聯合使用延長了生存期,為對抗膠質母細胞瘤提供了潛在的新途徑。這種疾病治療選擇有限,確診后的中位生存時間僅為15至18個月。UCLA放射腫瘤學教授、該研究的資深作者弗蘭克·帕容克博士(Dr. Frank Pajonk)表示:“放療雖然能有效殺死許多癌細胞,但也會誘導細胞的暫時性可塑性。我們發現了一種利用這種可塑性的方法,即使用福斯可林將這些細胞推向一種不分裂、類似神經元或小膠質細胞的狀態。”
圖1 輻射誘導的細胞可塑性為膠質母細胞瘤提供了福斯可林介導的分化基礎膠質母細胞瘤的治療難度極大,主要是因為癌細胞具有不受控制的分裂能力,以及保護性的血腦屏障限制了治療的有效性。目前的標準治療方案——手術后進行化療和放療——在過去的二十年里一直沒有改變。關鍵問題是膠質瘤干細胞在治療后能夠再生腫瘤并抵抗傳統療法,這是治療失敗的主要原因。
最近的研究發現,放療不僅能夠殺死一些膠質母細胞瘤細胞,還會使膠質瘤干細胞暫時變得更加靈活或更具適應性,為改變其身份提供了機會。基于這一概念,UCLA的研究人員決定研究放療與福斯可林的聯合使用。福斯可林是一種已知能夠通過促進細胞分化為不分裂的神經元來影響細胞分化的藥物化合物,與癌細胞不同,神經元不會不受控制地分裂。
該研究的第一作者、UCLA放射腫瘤學系助理項目科學家Ling He表示:“我們的方法之所以獨特,是因為它利用了放療的時機和效果。與傳統的迫使癌細胞成熟的療法不同,我們利用放療創造一種暫時的靈活狀態,使膠質瘤細胞更容易被引導成專業性更強、危害更小的類型。在適當的時機加入福斯可林,我們將這些細胞推向類似神經元或小膠質細胞的狀態,減少它們重新長成腫瘤的潛力。”
為了測試福斯可林是否能夠重新編程這些細胞,研究團隊檢查了聯合治療對細胞行為的影響,包括神經元標記物的表達、細胞周期分布和增殖情況。通過RNA測序分析基因表達的變化,而單細胞RNA測序則揭示了單個膠質母細胞瘤細胞如何轉變為新的表型。通過限制稀釋實驗評估了對膠質瘤干細胞的影響。隨后在小鼠模型中測試了這種方法以評估其改善生存能力的效果。
研究人員發現,福斯可林能夠穿過血腦屏障,顯著耗盡膠質瘤干細胞并減緩腫瘤增殖。這種治療方法還顯著減緩了小鼠的腫瘤生長,在某些情況下實現了長期的腫瘤控制。在高度侵襲性和快速生長的小鼠模型中,聯合治療將中位生存期從34天延長到48天。在侵襲性較低的膠質瘤小鼠模型中,聯合治療的中位生存期增加到129天,而僅接受放療的小鼠中位生存期為43.5天。研究人員指出,所使用的亞致死劑量的放療本身幾乎沒有任何效果。

圖2 dbcAMP或福斯可林誘導神經元標記物
Ling He表示:“這些發現突出了這種雙重療法在膠質母細胞瘤模型中顯著提高生存率的潛力。”研究人員還驚訝地發現,膠質瘤細胞可以轉變為類似小膠質細胞的細胞,這是一種大腦中的免疫細胞。通常,這兩種細胞類型在發育過程中來自完全不同的起源。小膠質細胞來自中胚層,形成血液和免疫細胞等;而膠質瘤細胞被認為來自外胚層,形成大腦和神經細胞。然而,在腫瘤的獨特環境中,這些癌細胞可以適應并在不同類型的細胞之間“轉換身份”。
“我們的最終目標是有一天改變膠質母細胞瘤的治療標準。通過靶向膠質瘤細胞的可塑性,并利用放療誘導的多能狀態,這項研究提供了一種有希望的策略,以擾亂腫瘤進展并提高患者生存率。”帕容克博士同時也是UCLA健康瓊森綜合癌癥中心和UCLA干細胞研究與再生醫學中心的成員。
盡管研究結果令人鼓舞,但研究人員觀察到一些小鼠最終出現了復發,這強調了需要優化劑量并探索替代劑量策略,以提高腫瘤反應的長期持久性。
參考資料
[1] Radiation-induced cellular plasticity primes glioblastoma for forskolin-mediated differentiation


