摘要:研究人員已經證明CD74的蛋白質的含量可以表明哪些腸癌患者對免疫治療的反應最好。
倫敦瑪麗女王大學弗朗西斯克里克研究所和巴特癌癥研究所的研究人員已經證明,一種名為CD74的蛋白質的含量可以表明哪些腸癌患者對免疫治療的反應最好。
如果整合到臨床,對這種蛋白質的測試可能會讓數百名以前不合格的患者從這種治療中受益。
腸癌是英國第四大常見癌癥,也是導致癌癥死亡的第二大常見原因。這種疾病分為兩種類型:一種是修復DNA錯誤的蛋白質缺失或缺陷(缺陷亞型),另一種是這種機制完好無損(熟練亞型)。
癌癥免疫治療藥物可以增強免疫系統來對抗腫瘤,已經徹底改變了結腸直腸癌缺陷亞型的治療方法。
然而,這些藥物只對大約一半的人有效,而擁有熟練亞型的人(占所有病例的90%)目前不符合免疫治療的條件。
在發表在《癌細胞》雜志上的一項研究中,研究人員調查了為什么免疫療法只對某些腸癌患者有效,以及我們如何增加從這種治療中受益的患者數量。他們發現,一種名為CD74的蛋白質的表達水平可以預測對免疫治療的反應,而不依賴于亞型。
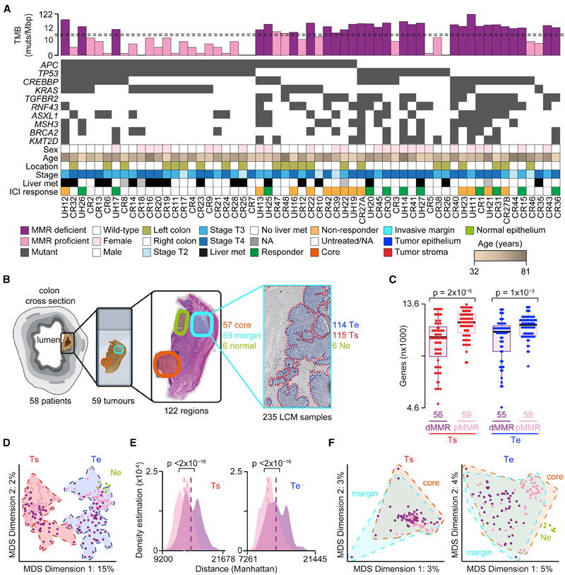
圖1 組成型干擾素-高免疫表型定義了對癌癥免疫療法的反應免疫環境的重要性
該團隊首先研究了不同腫瘤周圍的免疫細胞,因為這些細胞的存在或不存在可以在一個人對免疫治療的反應中發揮重要作用。他們檢查了兩種亞型的樣本,以及對免疫治療藥物有反應的人與沒有反應的人的樣本。
他們發現,腫瘤需要三種類型的免疫細胞才能對治療產生反應:T細胞和NK細胞的戰斗細胞,以及巨噬細胞,巨噬細胞在其表面呈現旗幟,以突出對身體的威脅。
當所有三種免疫細胞群都存在并靠近癌細胞時,T細胞產生一種叫做干擾素的分子,這種分子在巨噬細胞和腫瘤細胞中觸發信號。
這種信號在對免疫治療有反應的缺陷亞型腫瘤中要高得多,但令人驚訝的是,一些熟練亞型的患者也產生了類似的信號,這表明他們的免疫系統可能處于從免疫治療中受益的正確狀態。
CD74:免疫治療反應的標志物
接下來,研究小組尋找一種簡單的方法來檢查免疫系統是否處于免疫治療成功的正確狀態。
利用一種叫做空間轉錄組學的尖端技術,他們觀察到T細胞刺激附近的巨噬細胞和腫瘤細胞產生一種叫做CD74的蛋白質,而對免疫治療藥物有反應的腫瘤產生更高水平的CD74。

圖2 ER-NTD中的疏水性聚集
為了測試CD74是否有希望作為一種臨床標記物來預測哪些患者將從免疫治療中受益,研究人員研究了來自幾個國際臨床試驗的樣本,這些臨床試驗在具有熟練亞型的人群中測試免疫治療。
他們發現,對免疫療法有反應的人的CD74水平明顯高于那些沒有反應的人。
結果表明,測量CD74水平可以預測腸癌患者是否對免疫治療有反應,而與他們患有哪種類型無關。
至關重要的是,這意味著一些目前沒有資格接受免疫治療的熟練亞型患者可能會從這種治療中受益。
克里克癌癥系統生物學實驗室首席組長、倫敦瑪麗女王大學巴特癌癥研究所癌癥基因組學教授Francesca Ciccarelli說:“免疫治療藥物對腸癌患者來說可能非常成功,但目前大多數患者不能開這些藥物,即使患者符合條件,我們也不知道誰會對這些藥物做出反應。”
“我們的工作表明,檢測CD74水平——這表明免疫系統‘正好’可以對抗腫瘤——可以擴大免疫療法的應用范圍。這可能會徹底改變相當一部分患有熟練腸癌亞型的人的治療方法,這是英國大量患者的實際數量。它也可以用來識別那些沒有反應的缺陷亞型,避免他們經歷不必要的副作用。”
前克里克大學博士后、與彼得羅·安德烈和阿米莉亞·阿查共同撰寫第一作者卡盧姆·克萊頓說:“我們的工作表明,最先進的技術與計算分析相結合,可以解決重要的臨床問題。作為一名職業生涯早期的研究科學家,看到我們的工作為患者及其家屬帶來好處的潛力是非常值得的。”
該研究小組目前正與癌癥研究視野(Cancer research Horizons)合作,將研究結果應用于臨床試驗。他們還將研究巨噬細胞和腫瘤細胞過度表達CD74的原因,以及這種標記物是否存在于其他類型的癌癥中。
英國癌癥研究中心的科學參與經理Anna Kinsella說:“免疫療法,如免疫檢查點抑制劑,利用免疫系統的力量來對抗癌癥。雖然這些治療方法對一些腸癌患者有益,但并不是對所有人都有效。
“雖然還需要進一步的研究,但像這樣深入研究腫瘤生物學的研究,可以幫助研究人員找到預測免疫療法何時可能起作用的方法。”在未來,這可以幫助臨床醫生定制治療,讓更多的腸癌患者從免疫治療中受益。
“了解癌癥的生物學對于找到更好的方法來預防、檢測和治療癌癥至關重要,這樣人們就可以活得更長、更美好,而不必擔心癌癥。”這就是為什么在英國癌癥研究中心,發現研究是我們所做的一切的核心。”
該團隊還與倫敦大學學院、比薩大學、倫敦國王學院、薩拉·坎農研究所和威尼托腫瘤研究所合作。
參考資料
[1] A constitutive interferon-high immunophenotype defines response to immunotherapy in colorectal cancer
摘要:研究人員已經證明CD74的蛋白質的含量可以表明哪些腸癌患者對免疫治療的反應最好。
倫敦瑪麗女王大學弗朗西斯克里克研究所和巴特癌癥研究所的研究人員已經證明,一種名為CD74的蛋白質的含量可以表明哪些腸癌患者對免疫治療的反應最好。
如果整合到臨床,對這種蛋白質的測試可能會讓數百名以前不合格的患者從這種治療中受益。
腸癌是英國第四大常見癌癥,也是導致癌癥死亡的第二大常見原因。這種疾病分為兩種類型:一種是修復DNA錯誤的蛋白質缺失或缺陷(缺陷亞型),另一種是這種機制完好無損(熟練亞型)。
癌癥免疫治療藥物可以增強免疫系統來對抗腫瘤,已經徹底改變了結腸直腸癌缺陷亞型的治療方法。
然而,這些藥物只對大約一半的人有效,而擁有熟練亞型的人(占所有病例的90%)目前不符合免疫治療的條件。
在發表在《癌細胞》雜志上的一項研究中,研究人員調查了為什么免疫療法只對某些腸癌患者有效,以及我們如何增加從這種治療中受益的患者數量。他們發現,一種名為CD74的蛋白質的表達水平可以預測對免疫治療的反應,而不依賴于亞型。
圖1 組成型干擾素-高免疫表型定義了對癌癥免疫療法的反應免疫環境的重要性
該團隊首先研究了不同腫瘤周圍的免疫細胞,因為這些細胞的存在或不存在可以在一個人對免疫治療的反應中發揮重要作用。他們檢查了兩種亞型的樣本,以及對免疫治療藥物有反應的人與沒有反應的人的樣本。
他們發現,腫瘤需要三種類型的免疫細胞才能對治療產生反應:T細胞和NK細胞的戰斗細胞,以及巨噬細胞,巨噬細胞在其表面呈現旗幟,以突出對身體的威脅。
當所有三種免疫細胞群都存在并靠近癌細胞時,T細胞產生一種叫做干擾素的分子,這種分子在巨噬細胞和腫瘤細胞中觸發信號。
這種信號在對免疫治療有反應的缺陷亞型腫瘤中要高得多,但令人驚訝的是,一些熟練亞型的患者也產生了類似的信號,這表明他們的免疫系統可能處于從免疫治療中受益的正確狀態。
CD74:免疫治療反應的標志物
接下來,研究小組尋找一種簡單的方法來檢查免疫系統是否處于免疫治療成功的正確狀態。
利用一種叫做空間轉錄組學的尖端技術,他們觀察到T細胞刺激附近的巨噬細胞和腫瘤細胞產生一種叫做CD74的蛋白質,而對免疫治療藥物有反應的腫瘤產生更高水平的CD74。

圖2 ER-NTD中的疏水性聚集
為了測試CD74是否有希望作為一種臨床標記物來預測哪些患者將從免疫治療中受益,研究人員研究了來自幾個國際臨床試驗的樣本,這些臨床試驗在具有熟練亞型的人群中測試免疫治療。
他們發現,對免疫療法有反應的人的CD74水平明顯高于那些沒有反應的人。
結果表明,測量CD74水平可以預測腸癌患者是否對免疫治療有反應,而與他們患有哪種類型無關。
至關重要的是,這意味著一些目前沒有資格接受免疫治療的熟練亞型患者可能會從這種治療中受益。
克里克癌癥系統生物學實驗室首席組長、倫敦瑪麗女王大學巴特癌癥研究所癌癥基因組學教授Francesca Ciccarelli說:“免疫治療藥物對腸癌患者來說可能非常成功,但目前大多數患者不能開這些藥物,即使患者符合條件,我們也不知道誰會對這些藥物做出反應。”
“我們的工作表明,檢測CD74水平——這表明免疫系統‘正好’可以對抗腫瘤——可以擴大免疫療法的應用范圍。這可能會徹底改變相當一部分患有熟練腸癌亞型的人的治療方法,這是英國大量患者的實際數量。它也可以用來識別那些沒有反應的缺陷亞型,避免他們經歷不必要的副作用。”
前克里克大學博士后、與彼得羅·安德烈和阿米莉亞·阿查共同撰寫第一作者卡盧姆·克萊頓說:“我們的工作表明,最先進的技術與計算分析相結合,可以解決重要的臨床問題。作為一名職業生涯早期的研究科學家,看到我們的工作為患者及其家屬帶來好處的潛力是非常值得的。”
該研究小組目前正與癌癥研究視野(Cancer research Horizons)合作,將研究結果應用于臨床試驗。他們還將研究巨噬細胞和腫瘤細胞過度表達CD74的原因,以及這種標記物是否存在于其他類型的癌癥中。
英國癌癥研究中心的科學參與經理Anna Kinsella說:“免疫療法,如免疫檢查點抑制劑,利用免疫系統的力量來對抗癌癥。雖然這些治療方法對一些腸癌患者有益,但并不是對所有人都有效。
“雖然還需要進一步的研究,但像這樣深入研究腫瘤生物學的研究,可以幫助研究人員找到預測免疫療法何時可能起作用的方法。”在未來,這可以幫助臨床醫生定制治療,讓更多的腸癌患者從免疫治療中受益。
“了解癌癥的生物學對于找到更好的方法來預防、檢測和治療癌癥至關重要,這樣人們就可以活得更長、更美好,而不必擔心癌癥。”這就是為什么在英國癌癥研究中心,發現研究是我們所做的一切的核心。”
該團隊還與倫敦大學學院、比薩大學、倫敦國王學院、薩拉·坎農研究所和威尼托腫瘤研究所合作。
參考資料
[1] A constitutive interferon-high immunophenotype defines response to immunotherapy in colorectal cancer


