摘要:研究人員在研究減少抗癌t細胞耗竭的方法時發現,高爾基體可以作為一種簡單的標記物——高爾基體越多,細胞就越健壯。
高爾基體修飾、分類和包裝蛋白質,將其送到最終目的地,無論是在細胞內還是在細胞外。
這是一項核心功能,但在癌癥免疫學的背景下很少被研究,特別是與線粒體或內質網等其他細胞器相比。
圖1 H2S-Prdx4軸減輕高爾基體應激,增強腫瘤反應性T細胞免疫治療反應“所以我們有興趣進一步研究高爾基體。它顯然是一個重要的細胞器。它是如何改變的,或者它在t細胞對抗癌癥方面的作用是什么?”醫學博士Nathaniel Oberholtzer說。
事實證明,高爾基體的健康功能與t細胞殺滅癌細胞的能力有很大關系。了解信號軸如何減輕高爾基應激,使其正常工作,為研究人員提供了一個可能的新的治療靶點,以增強t細胞。不僅如此,Oberholtzer的研究還表明,高爾基體可以作為一種生物標志物來選擇最強的t細胞進行免疫治療。
Oberholtzer作為第一作者,Mehrotra作為資深作者,與霍林斯的科學家團隊一起在本月的《科學進展》(Science Advances)上發表了這項研究。
t細胞是免疫系統的一部分,可以殺死癌細胞。CAR-T細胞是一種經過實驗室修飾的t細胞,它可以瞄準個體癌細胞表面的蛋白質。CAR-T細胞是為每個病人定制的。
t細胞和CAR-T細胞都可能在敵對的腫瘤微環境中被“耗盡”。梅羅特拉的實驗室正在尋找增強這些細胞的方法,使它們能夠更長時間地對抗癌癥。
Mehrotra說:“整個腫瘤微環境對腫瘤本身有利,但對試圖進入那里的其他細胞卻不利。”
就像人一樣,細胞也不斷地承受壓力——來自不平衡的生化反應的壓力,以及來自移動的機械壓力。瞬態應力可以很好。通過鍛煉給肌肉施加壓力可以增強它們,對細胞的短暫壓力可以促使它們做出反應,最終增強它們。
Mehrotra說:“但是如果這種壓力一直存在,就像在腫瘤微環境中一樣,細胞就會處于持續的壓力中,這將導致非常不同的表型和死亡。”
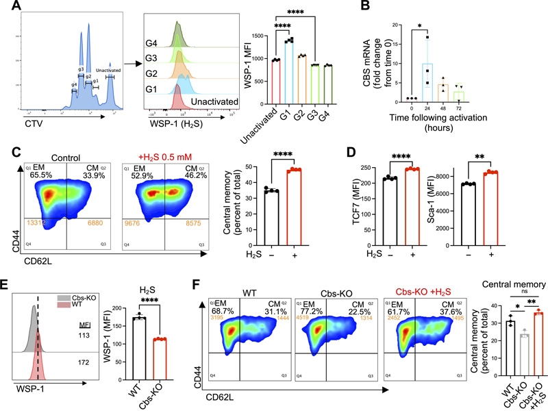
然而,研究人員發現,用硫化氫處理高爾基體產生的t細胞可以承受更多的壓力。
“硫化氫是一種氣體信號分子,存在于幾乎所有哺乳動物細胞類型中。通常,它是不同細胞過程的副產品,但實際上它也被證明具有非常重要的信號作用,”Oberholtzer說。“它可以通過一種叫做巰基化的過程來修飾蛋白質,在這種過程中,它可以修飾半胱氨酸殘基并改變它們的活性。”

圖2 H2S促進中樞記憶(Tcm)抗腫瘤T細胞的產生
在這個項目中,Oberholtzer發現這種巰基化過程,在修飾高爾基體中一種名為Prdx4的蛋白質時,在氧化環境中提供保護。
“當腫瘤微環境對t細胞施加壓力時,高爾基體就會受到破壞或分裂,它基本上無法發揮作用。硫化氫可以防止這種破壞,”Oberholtzer說。
研究這種保護作用之后,研究人員更仔細地觀察了高爾基體本身。
Oberholtzer解釋說:“從本質上講,如果你只是把高爾基體作為一個簡單的標記,如果t細胞有很多高爾基體而不是更少,那么那些有更多高爾基體的t細胞在殺死腫瘤細胞和控制腫瘤方面更加強大。”
利用霍林斯大學流式細胞術和細胞分選共享資源的細胞分選技術,研究人員根據t細胞中高爾基體的數量對它們進行了分選。上面的30%被標記為高爾基hi,下面的30%被標記為高爾基lo。
“基本上,所有表達高爾基基因的細胞都有非常不同的表型。它們消耗較少,而且在控制腫瘤方面更有效。”
這項臨床前研究表明,將t細胞分為高爾基hi型和高爾基hi型,并只將高爾基hi型細胞重新輸注到患者體內,將有更好的機會控制腫瘤。
Oberholtzer說:“現在,我們正在細胞治療中心做一些驗證研究,以便有可能開始臨床試驗,看看它是否也具有轉化能力。”
當細胞中的所有細胞器由于腫瘤微環境而處于應激狀態時,還需要做更多的工作來了解高爾基應激的作用。
參考資料
[1] H2S-Prdx4 axis mitigates Golgi stress to bolster tumor-reactive T cell immunotherapeutic response
摘要:研究人員在研究減少抗癌t細胞耗竭的方法時發現,高爾基體可以作為一種簡單的標記物——高爾基體越多,細胞就越健壯。
高爾基體修飾、分類和包裝蛋白質,將其送到最終目的地,無論是在細胞內還是在細胞外。
這是一項核心功能,但在癌癥免疫學的背景下很少被研究,特別是與線粒體或內質網等其他細胞器相比。
圖1 H2S-Prdx4軸減輕高爾基體應激,增強腫瘤反應性T細胞免疫治療反應“所以我們有興趣進一步研究高爾基體。它顯然是一個重要的細胞器。它是如何改變的,或者它在t細胞對抗癌癥方面的作用是什么?”醫學博士Nathaniel Oberholtzer說。
事實證明,高爾基體的健康功能與t細胞殺滅癌細胞的能力有很大關系。了解信號軸如何減輕高爾基應激,使其正常工作,為研究人員提供了一個可能的新的治療靶點,以增強t細胞。不僅如此,Oberholtzer的研究還表明,高爾基體可以作為一種生物標志物來選擇最強的t細胞進行免疫治療。
Oberholtzer作為第一作者,Mehrotra作為資深作者,與霍林斯的科學家團隊一起在本月的《科學進展》(Science Advances)上發表了這項研究。
t細胞是免疫系統的一部分,可以殺死癌細胞。CAR-T細胞是一種經過實驗室修飾的t細胞,它可以瞄準個體癌細胞表面的蛋白質。CAR-T細胞是為每個病人定制的。
t細胞和CAR-T細胞都可能在敵對的腫瘤微環境中被“耗盡”。梅羅特拉的實驗室正在尋找增強這些細胞的方法,使它們能夠更長時間地對抗癌癥。
Mehrotra說:“整個腫瘤微環境對腫瘤本身有利,但對試圖進入那里的其他細胞卻不利。”
就像人一樣,細胞也不斷地承受壓力——來自不平衡的生化反應的壓力,以及來自移動的機械壓力。瞬態應力可以很好。通過鍛煉給肌肉施加壓力可以增強它們,對細胞的短暫壓力可以促使它們做出反應,最終增強它們。
Mehrotra說:“但是如果這種壓力一直存在,就像在腫瘤微環境中一樣,細胞就會處于持續的壓力中,這將導致非常不同的表型和死亡。”
然而,研究人員發現,用硫化氫處理高爾基體產生的t細胞可以承受更多的壓力。
“硫化氫是一種氣體信號分子,存在于幾乎所有哺乳動物細胞類型中。通常,它是不同細胞過程的副產品,但實際上它也被證明具有非常重要的信號作用,”Oberholtzer說。“它可以通過一種叫做巰基化的過程來修飾蛋白質,在這種過程中,它可以修飾半胱氨酸殘基并改變它們的活性。”

圖2 H2S促進中樞記憶(Tcm)抗腫瘤T細胞的產生
在這個項目中,Oberholtzer發現這種巰基化過程,在修飾高爾基體中一種名為Prdx4的蛋白質時,在氧化環境中提供保護。
“當腫瘤微環境對t細胞施加壓力時,高爾基體就會受到破壞或分裂,它基本上無法發揮作用。硫化氫可以防止這種破壞,”Oberholtzer說。
研究這種保護作用之后,研究人員更仔細地觀察了高爾基體本身。
Oberholtzer解釋說:“從本質上講,如果你只是把高爾基體作為一個簡單的標記,如果t細胞有很多高爾基體而不是更少,那么那些有更多高爾基體的t細胞在殺死腫瘤細胞和控制腫瘤方面更加強大。”
利用霍林斯大學流式細胞術和細胞分選共享資源的細胞分選技術,研究人員根據t細胞中高爾基體的數量對它們進行了分選。上面的30%被標記為高爾基hi,下面的30%被標記為高爾基lo。
“基本上,所有表達高爾基基因的細胞都有非常不同的表型。它們消耗較少,而且在控制腫瘤方面更有效。”
這項臨床前研究表明,將t細胞分為高爾基hi型和高爾基hi型,并只將高爾基hi型細胞重新輸注到患者體內,將有更好的機會控制腫瘤。
Oberholtzer說:“現在,我們正在細胞治療中心做一些驗證研究,以便有可能開始臨床試驗,看看它是否也具有轉化能力。”
當細胞中的所有細胞器由于腫瘤微環境而處于應激狀態時,還需要做更多的工作來了解高爾基應激的作用。
參考資料
[1] H2S-Prdx4 axis mitigates Golgi stress to bolster tumor-reactive T cell immunotherapeutic response


