摘要:小鼠身上進行并在患者身上得到驗證的研究,重點關注中性粒細胞免疫細胞上MICL受體的功能。
免疫細胞調節因子的發現有助于關節炎和嚴重COVID的治療
這種影響免疫細胞的新調節因子的發現可能會帶來新的治療方法,以減少關節炎和嚴重COVID - 19等疾病的炎癥。
由埃克塞特大學醫學真菌學MRC中心領導的一項大型研究合作,專注于免疫細胞如何感知其環境。這種活動觸發的反應是精細平衡的,以防止疾病和感染,并減少破壞細胞的炎癥。
這項新研究發表在《自然》雜志上,由醫學研究委員會和惠康基金會資助,研究了一種名為MICL的受體的行為,以及它在預防炎癥和防止感染方面的作用。

圖1 MICL對中性粒細胞胞外陷阱形成的識別和控制
來自埃克塞特大學的首席作者Mariano Malamud博士說:“我們發現MICL是一種關鍵的受體,當它的功能發生改變時,會導致嚴重的炎癥性疾病。這為開發針對MICL的新療法打開了大門,可以降低炎癥性疾病的嚴重程度并防止感染。”
免疫系統中的大多數受體感知環境并向細胞發送信號,告訴它們對感染或組織損傷等變化做出反應。研究小組的工作表明,MICL的作用正好相反,它抑制了細胞的激活。這是一個重要的功能,因為如果不加以控制,細胞的過度激活會導致細胞損傷和自身免疫性疾病的發展。研究小組繼續證明了MICL在調節嚴重COVID - 19的炎癥、關節炎和其他一些自身免疫性疾病中發揮的重要作用。

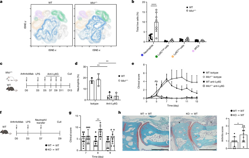
圖2 MICL是控制中性粒細胞反應所必需的
這項新研究在小鼠身上進行,并在患者身上得到驗證,研究重點是MICL在一種稱為中性粒細胞的最豐富的免疫細胞上的功能。由于自身免疫性疾病或感染,中性粒細胞可以經歷NETosis,這是一種程序性細胞死亡的形式,是控制感染的關鍵,但非常具有炎癥性。研究小組發現MICL能夠檢測到這種情況,并且它的抑制活性可以防止更多的中性粒細胞以這種方式死亡。
NETosis細胞死亡與人類的幾種炎癥性疾病有關,包括狼瘡、類風濕性關節炎和嚴重的COVID。這些炎癥性疾病導致產生與MICL結合的抗體,阻止其抑制功能并導致更嚴重的疾病。相反,該研究表明,通過阻斷MICL功能來增加NETosis可以防止感染,例如由真菌引起的感染。
在患有關節炎的小鼠中,研究小組發現,MICL的遺傳缺失導致NETs過度形成,從而導致更嚴重的疾病。當使用靶向MICL的抗體時,正常小鼠也會發生更嚴重的疾病。事實上,在擁有針對MICL的抗體的人類關節炎患者中也發現了更嚴重的疾病,研究人員可以直接證明,這些患者的抗體會加劇炎癥反應,使用實驗室的細胞樣本。
來自埃克塞特大學的資深作者Gordon Brown教授說:“20多年來,我們一直在研究免疫細胞是如何感知環境的,這一突破確實令人興奮,它揭示了炎癥過程的抑制是如何在控制感染和自身免疫性疾病的發展之間取得微妙平衡的。”
參考資料
[1] Recognition and control of neutrophil extracellular trap formation by MICL
摘要:小鼠身上進行并在患者身上得到驗證的研究,重點關注中性粒細胞免疫細胞上MICL受體的功能。
免疫細胞調節因子的發現有助于關節炎和嚴重COVID的治療
這種影響免疫細胞的新調節因子的發現可能會帶來新的治療方法,以減少關節炎和嚴重COVID - 19等疾病的炎癥。
由埃克塞特大學醫學真菌學MRC中心領導的一項大型研究合作,專注于免疫細胞如何感知其環境。這種活動觸發的反應是精細平衡的,以防止疾病和感染,并減少破壞細胞的炎癥。
這項新研究發表在《自然》雜志上,由醫學研究委員會和惠康基金會資助,研究了一種名為MICL的受體的行為,以及它在預防炎癥和防止感染方面的作用。

圖1 MICL對中性粒細胞胞外陷阱形成的識別和控制
來自埃克塞特大學的首席作者Mariano Malamud博士說:“我們發現MICL是一種關鍵的受體,當它的功能發生改變時,會導致嚴重的炎癥性疾病。這為開發針對MICL的新療法打開了大門,可以降低炎癥性疾病的嚴重程度并防止感染。”
免疫系統中的大多數受體感知環境并向細胞發送信號,告訴它們對感染或組織損傷等變化做出反應。研究小組的工作表明,MICL的作用正好相反,它抑制了細胞的激活。這是一個重要的功能,因為如果不加以控制,細胞的過度激活會導致細胞損傷和自身免疫性疾病的發展。研究小組繼續證明了MICL在調節嚴重COVID - 19的炎癥、關節炎和其他一些自身免疫性疾病中發揮的重要作用。

圖2 MICL是控制中性粒細胞反應所必需的
這項新研究在小鼠身上進行,并在患者身上得到驗證,研究重點是MICL在一種稱為中性粒細胞的最豐富的免疫細胞上的功能。由于自身免疫性疾病或感染,中性粒細胞可以經歷NETosis,這是一種程序性細胞死亡的形式,是控制感染的關鍵,但非常具有炎癥性。研究小組發現MICL能夠檢測到這種情況,并且它的抑制活性可以防止更多的中性粒細胞以這種方式死亡。
NETosis細胞死亡與人類的幾種炎癥性疾病有關,包括狼瘡、類風濕性關節炎和嚴重的COVID。這些炎癥性疾病導致產生與MICL結合的抗體,阻止其抑制功能并導致更嚴重的疾病。相反,該研究表明,通過阻斷MICL功能來增加NETosis可以防止感染,例如由真菌引起的感染。
在患有關節炎的小鼠中,研究小組發現,MICL的遺傳缺失導致NETs過度形成,從而導致更嚴重的疾病。當使用靶向MICL的抗體時,正常小鼠也會發生更嚴重的疾病。事實上,在擁有針對MICL的抗體的人類關節炎患者中也發現了更嚴重的疾病,研究人員可以直接證明,這些患者的抗體會加劇炎癥反應,使用實驗室的細胞樣本。
來自埃克塞特大學的資深作者Gordon Brown教授說:“20多年來,我們一直在研究免疫細胞是如何感知環境的,這一突破確實令人興奮,它揭示了炎癥過程的抑制是如何在控制感染和自身免疫性疾病的發展之間取得微妙平衡的。”
參考資料
[1] Recognition and control of neutrophil extracellular trap formation by MICL


